Prawo i organizacja
Organizacja
Załącznik nr 3 do Regulaminu Organizacyjnego, stanowiący wykaz osób upoważnionych do stosowania funkcji GLOBAL w Systemie Informatycznym Lasów Państwowych Nadleśnictwa Lesko, udostępniony jest na wniosek.
Materiały
Ustawa o lasach - ISAP – Internetowy System Aktów PrawnychStatut Państwowego Gospodarstwa Leśnego
Statut_Państwowego_Gospodarstwa_Leśnego.pdf 0.12MB Zarządzenie Nadleśniczego nr 96 zmieniające Zarządzenie nr 34 w spr. regulaminu organizacyjnego
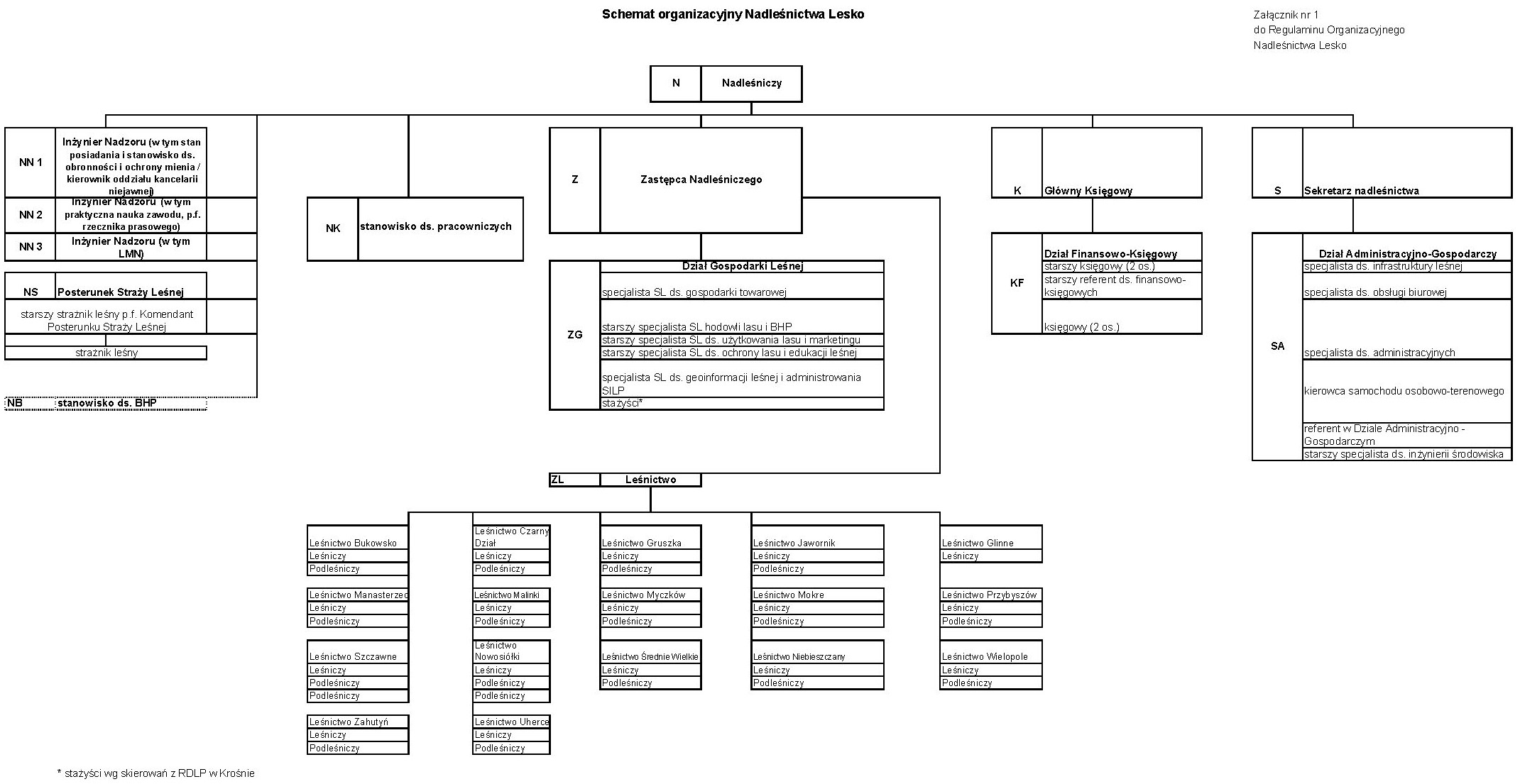
Zarządzenie_Nadleśniczego_nr_96_zmieniające_Zarządzenie_nr_34_w_spr_regulaminu_organizacyjnego.pdf 0.09MB Załącznik nr 1 - Schemat organizacyjny Nadleśnictwa Lesko
załącznik__nr_1_struktura_organizacyjna_(VIII2025_)1.jpg 0.31MB Zarządzenie nr 34 Nadleśniczego Nadleśnictwa Lesko z dnia 17.03.2025 r., w sprawie ustalenia regulaminu organizacyjnego Nadlesnictwa Lesko
Zarządzenie_Nadleśniczego_-_regulamin_organizacyjny-_poprawiony.pdf 0.18MB Zarządzenie nr 80 z dnia 18 lipca 2025 r. zmieniające Zarządzenie nr 34 Nadleśniczego Nadleśnictwa Lesko z dnia 17 marca 2025 r. w sprawie ustalenia regulaminu organizacyjnego Nadleśnictwa Lesko
Zarządzenie_nr_80_zmieniające_Zarządzenie_nr_34_ws_regulaminu_organizacyjnego_Nadleśnictwa_Lesko.pdf 0.08MB Załącznik nr 2 do Regulaminu Organizacyjnego Nadleśnictwa Lesko
Załącznik__nr_2.pdf 0.06MB WNIOSEK O UDOSTĘPNIENIE INFORMACJI
WNIOSEK_O_UDOSTĘPNIENIE_INFORMACJI.pdf 0.12MB
Informacje o publikacji dokumentu
- Pierwsza publikacja:
- 12.07.2021 11:04 Kinga Kusz
- Wytwarzający/ Odpowiadający:
- Kinga Kusz
| Tytuł | Wersja | Dane zmiany / publikacji |
|---|---|---|
| Prawo i organizacja | 35.0 | 17.12.2025 11:29 Mieczysław Barzycki |
| Prawo i organizacja | 34.0 | 25.08.2025 08:43 Mieczysław Barzycki |
| Prawo i organizacja | 33.0 | 18.07.2025 14:40 Kinga Kusz-Cioć |
| Prawo i organizacja | 32.0 | 18.07.2025 14:39 Kinga Kusz-Cioć |
| Prawo i organizacja | 31.0 | 17.03.2025 14:42 Kinga Kusz-Cioć |
| Prawo i organizacja | 30.0 | 17.03.2025 13:27 Kinga Kusz-Cioć |
| Prawo i organizacja | 29.0 | 17.03.2025 13:24 Kinga Kusz-Cioć |
| Prawo i organizacja | 28.0 | 26.02.2025 09:52 Kinga Kusz-Cioć |
| Prawo i organizacja | 27.0 | 19.12.2024 09:20 Kinga Kusz-Cioć |
| Prawo i organizacja | 26.0 | 19.12.2024 09:20 Kinga Kusz-Cioć |
| Prawo i organizacja | 25.0 | 19.12.2024 09:12 Kinga Kusz-Cioć |
| Prawo i organizacja | 24.0 | 29.10.2024 13:46 Kinga Kusz-Cioć |
| Prawo i organizacja | 23.0 | 29.10.2024 13:44 Kinga Kusz-Cioć |
| O podmiocie | 22.0 | 04.06.2024 08:04 Kinga Kusz-Cioć |
| O podmiocie | 21.0 | 14.12.2023 09:27 Kinga Kusz-Cioć |
| O podmiocie | 20.0 | 14.12.2023 09:25 Kinga Kusz-Cioć |
| O podmiocie | 19.0 | 14.12.2023 09:20 Kinga Kusz-Cioć |
| O podmiocie | 18.0 | 19.09.2023 12:21 Kinga Kusz-Cioć |
| O podmiocie | 17.0 | 05.05.2023 07:49 Kinga Kusz-Cioć |
| O podmiocie | 16.0 | 05.05.2023 07:49 Kinga Kusz-Cioć |
| O podmiocie | 15.0 | 02.09.2022 11:18 Kinga Kusz |
| O podmiocie | 14.0 | 30.08.2022 13:42 Kinga Kusz |
| O podmiocie | 13.0 | 30.08.2022 13:39 Kinga Kusz |
| O podmiocie | 12.0 | 31.01.2022 09:12 Kinga Kusz |
| O podmiocie | 11.0 | 24.08.2021 08:11 Kinga Kusz |
| O podmiocie | 10.0 | 19.08.2021 10:48 Kinga Kusz |
| Prawo i organizacja | 9.0 | 13.08.2021 09:28 Kinga Kusz |
| Prawo i organizacja | 8.0 | 11.08.2021 12:34 Kinga Kusz |
| Prawo i organizacja | 7.0 | 02.08.2021 10:56 Kinga Kusz |
| Prawo i organizacja | 6.0 | 19.07.2021 16:05 Kinga Kusz |
| Prawo i organizacja | 5.0 | 14.07.2021 11:50 Kinga Kusz |
| Prawo i organizacja | 4.0 | 13.07.2021 14:48 Kinga Kusz |
| Prawo i organizacja | 3.0 | 13.07.2021 14:46 Kinga Kusz |
| Prawo i organizacja | 2.0 | 13.07.2021 14:43 Kinga Kusz |
| Prawo i organizacja | 1.0 | 12.07.2021 11:04 Kinga Kusz |
Aby uzyskać archiwalną wersję należy skontaktować się z Redakcją BIP