Prawo i organizacja
Materiały
Ustawa o lasachUstawa_o_lasach.pdf 0.78MB Statut PGL LP
Statut_Państwowego_Gospodarstwa_Leśnego_Lasy_Państwowe.pdf 0.12MB Zarządzenie 6/2023 Nadleśniczego Nadleśnictwa Maskulińskie z dnia 24 stycznia 2023 r. w sprawie: ustalenia i wprowadzenia do stosowania Regulaminu Organizacyjnego Nadleśnictwa Maskulińskie zs. w Rucianem-Nidzie
20236.pdf 0.38MB Regulamin organizacyjny Nadleśnictwa Maskulińskie zs. w Rucianem-Nidzie wprowadzony zarządzeniem 6/2023
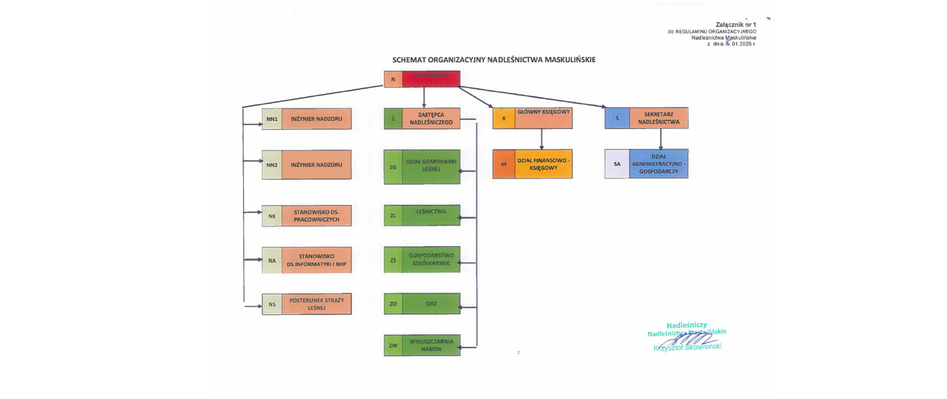
202360poprawiony.pdf 1.75MB Załącznik nr 1 do Regulaminu organizacyjnego wprowadzonego zarządzeniem 6/2023
202361.pdf 0.05MB Zmiana SCHEMATU ORGANIZACYJNEGO – zarządzenie nr 17/2023 z dnia 23.03.2023 roku
Zmiana_SCHEMATU_ORGANIZACYJNEGO_–_zarządzenie_nr_17_2023_z_dnia_23032023_roku.pdf 0.05MB Załącznik nr 2 do Regulaminu organizacyjnego wprowadzonego zarządzeniem 6/2023
202362.pdf 0.03MB Załącznik nr 3 do Regulaminu organizacyjnego wprowadzonego zarządzeniem 6/2023
202363.pdf 0.03MB Zmiany w Regulaminie Organizacyjnym – zarządzenie nr 17/2023 z 23.03.2023 r.
Zmiany_w_Regulaminie_Organizacyjnym_–_zarządzenie_nr_17_2023_z_23032023_r.pdf 0.12MB Zarządzenie 51/2023 Nadleśniczego Nadleśnictwa Maskulińskie z dnia 14 grudnia 2023 r. w sprawie: wprowadzenia zmian w Regulaminie Organizacyjnym Nadleśnictwa Maskulińskie - funkcje global
202351.pdf 0.57MB Zarządzenie 33/2025 Nadleśniczego Nadleśnictwa Maskulińskie z dnia 30 czerwca 2025 r. w sprawie wprowadzenia zmian w Regulaminie Organizacyjnym Nadleśnictwa Maskulińskie
Zarządzenie_nr_33-2025_-_zmiana_w_RO.pdf 0.13MB
Informacje o publikacji dokumentu
- Pierwsza publikacja:
- 12.07.2021 13:41 MICHAŁ SITARZ
- Wytwarzający/ Odpowiadający:
- Nadleśnictwo Maskulińskie
| Tytuł | Wersja | Dane zmiany / publikacji |
|---|---|---|
| Prawo i organizacja | 17.0 | 24.11.2025 12:21 MICHAŁ SITARZ |
| O podmiocie | 16.0 | 09.07.2025 15:34 MICHAŁ SITARZ |
| O podmiocie | 15.0 | 22.12.2023 16:16 MICHAŁ SITARZ |
| O podmiocie | 14.0 | 27.03.2023 14:34 MICHAŁ SITARZ |
| O podmiocie | 13.0 | 27.03.2023 13:03 MICHAŁ SITARZ |
| O podmiocie | 12.0 | 01.02.2023 15:54 MICHAŁ SITARZ |
| O podmiocie | 11.0 | 31.01.2023 10:14 MICHAŁ SITARZ |
| O podmiocie | 10.0 | 31.01.2023 06:51 MICHAŁ SITARZ |
| O podmiocie | 9.0 | 27.01.2023 18:18 MICHAŁ SITARZ |
| O podmiocie | 8.0 | 27.01.2023 18:09 MICHAŁ SITARZ |
| O podmiocie | 7.0 | 27.01.2023 18:06 MICHAŁ SITARZ |
| O podmiocie | 6.0 | 18.11.2022 08:14 MICHAŁ SITARZ |
| O podmiocie | 5.0 | 25.05.2022 14:48 MICHAŁ SITARZ |
| O podmiocie | 4.0 | 12.08.2021 15:11 MICHAŁ SITARZ |
| O podmiocie | 3.0 | 04.08.2021 12:46 MICHAŁ SITARZ |
| Prawo i organizacja | 2.0 | 13.07.2021 07:38 MICHAŁ SITARZ |
| Prawo i organizacja | 1.0 | 12.07.2021 13:41 MICHAŁ SITARZ |
Aby uzyskać archiwalną wersję należy skontaktować się z Redakcją BIP