W celu świadczenia usług na najwyższym poziomie stosujemy pliki cookies. Korzystanie z naszej witryny oznacza, że będą one zamieszczane w Państwa urządzeniu. W każdym momencie można dokonać zmiany ustawień Państwa przeglądarki. Zobacz politykę cookies.

Struktura organizacyjna

03.11.2021

Materiały

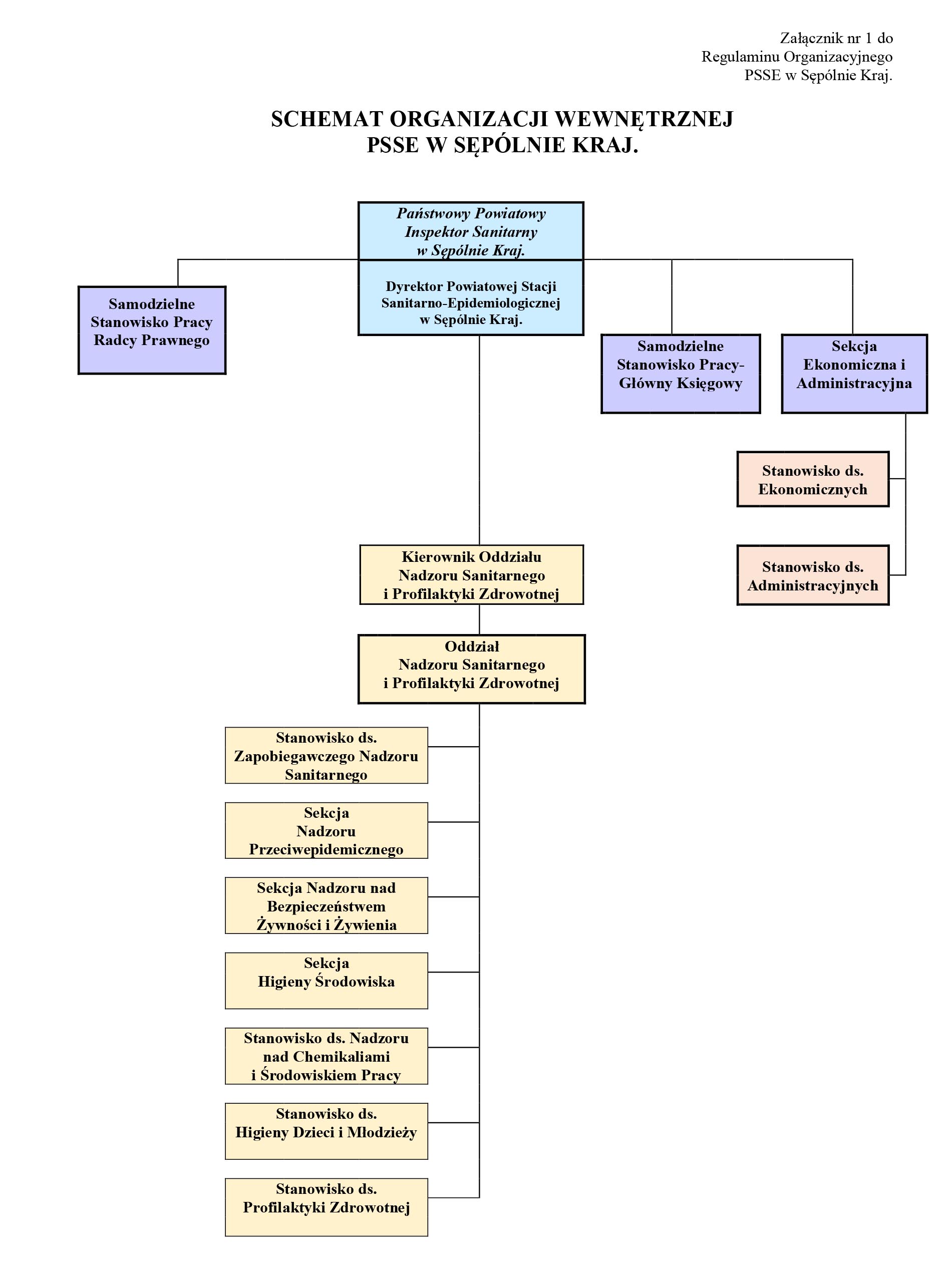
Schemat Organizacyjny Sępólno Krajeńskie
PSSE​_Sępólno​_Kraj​_-​_Schemat​_Org.pdf 0.16MB

Zdjęcia (1)

Logo Biuletynu Informacji Publicznej
Informacje o publikacji dokumentu
Pierwsza publikacja:
26.02.2025 08:27 Szymon Grabiński
Wytwarzający/ Odpowiadający:
Szymon Grabinski
Tytuł Wersja Dane zmiany / publikacji
Struktura organizacyjna 3.0 22.04.2025 07:20 Szymon Grabiński
Struktura organizacyjna 2.0 26.02.2025 10:14 Szymon Grabiński
Struktura organizacyjna 1.0 26.02.2025 08:27 Szymon Grabiński

Aby uzyskać archiwalną wersję należy skontaktować się z Redakcją BIP

{"register":{"columns":[]}}