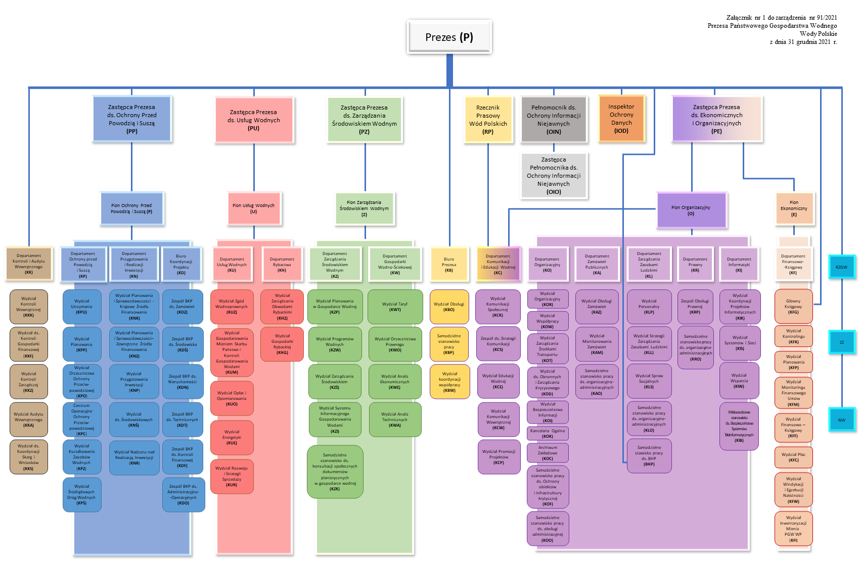
Struktura organizacyjna Zdjęcia (4) Pokaż zdjęcie 1 z galerii. Pokaż zdjęcie 2 z galerii. Pokaż zdjęcie 3 z galerii. Pokaż zdjęcie 4 z galerii.