Przejdź do zawartości
Przejdź do sekcji Kontakt
Przejdź do sekcji Stopka gov.pl
Logowanie do panelu
mObywatel
Strona główna
gov.pl
Rada Ministrów
Kancelaria Premiera
Ministerstwa
Urzędy, instytucjei placówki RP
Usługi dla obywatela
Usługi dla przedsiębiorcy
Usługi dla urzędnika
Usługi dla rolnika
Profil zaufany
Baza wiedzy
Serwis Służby Cywilnej
Сайт для громадян України –
Serwis dla obywateli Ukrainy
Zamknij menu GOV.pl
gov.pl
gov.pl
Jednostki Państwowej Straży Pożarnej
gov.pl
Jednostki Państwowej Straży Pożarnej
Szukaj
przejdź do wyszukiwarki
Logowanie do panelu
mObywatel
Otwórz okno z tłumaczem języka migowego
Komenda Powiatowa Państwowej Straży Pożarnej w Lubinie
MENU
O nas
O nas
Kierownictwo
Struktura Organizacyjna KP
Dostepność
Jednostka Ratowniczo – Gaśnicza
Historia
Ochrona Danych Osobowych (RODO)
Jednostki OSP
Informacje dla osób z niepełnosprawnościami
Budżet
Standardy Ochrony Małoletnich
INFORMACJA dla sygnalistów o zasadach ochrony danych osobowych
Co robimy
Co robimy
Prewencja Społeczna-PORADY
Multimedia
Materiały filmowe
Publikacje
Kampanie informacyjne
Grupy specjalistyczne
Zewnętrzny plan operacyjno - ratowniczy (ZPO-R) dla Obiektu Unieszkodliwiania Odpadów Wydobywczych (OUOW) kat. A „Żelazny Most” zlokalizowany przy ul. Polkowickiej 52, 59-305 Rudna.
Zadania finansowane lub dofinansowane z budżetu państwa lub z państwowych funduszy celowych
Aktualności
Załatw sprawę
Załatw sprawę
Służba i praca
Dokumenty- sekcja kontrolno-rozpoznawcza
Dokumenty do pobrania
Wykaz rzeczoznawców do spraw zabezpieczeń przeciwpożarowych
Fundusz socjalny emerytów i rencistów PSP
Zmówienia publiczne
Kontakt
Kontakt
Dane Kontaktowe
Polityka Prywatności
Dla mediów - Zespół Prasowy
Deklaracja dostępności
KLAUZULA INFORMACYJNA dot. upoważnienia do przeprowadzenia czynność kontrolno-rozpoznawczych
KLAUZULA INFORMACYJNA dot. osób składających skargi i wnioski
KLAUZULA INFORMACYJNA dot. upoważnienia do przeprowadzenia czynność kontrolno-rozpoznawczych „odbiorowych”
Dokumenty dotyczące dostępności dla osób ze szczególnymi potrzebami
Skargi i wnioski
Zamknij menu
Komenda Powiatowa Państwowej Straży Pożarnej w Lubinie
O nas
Struktura Organizacyjna KP
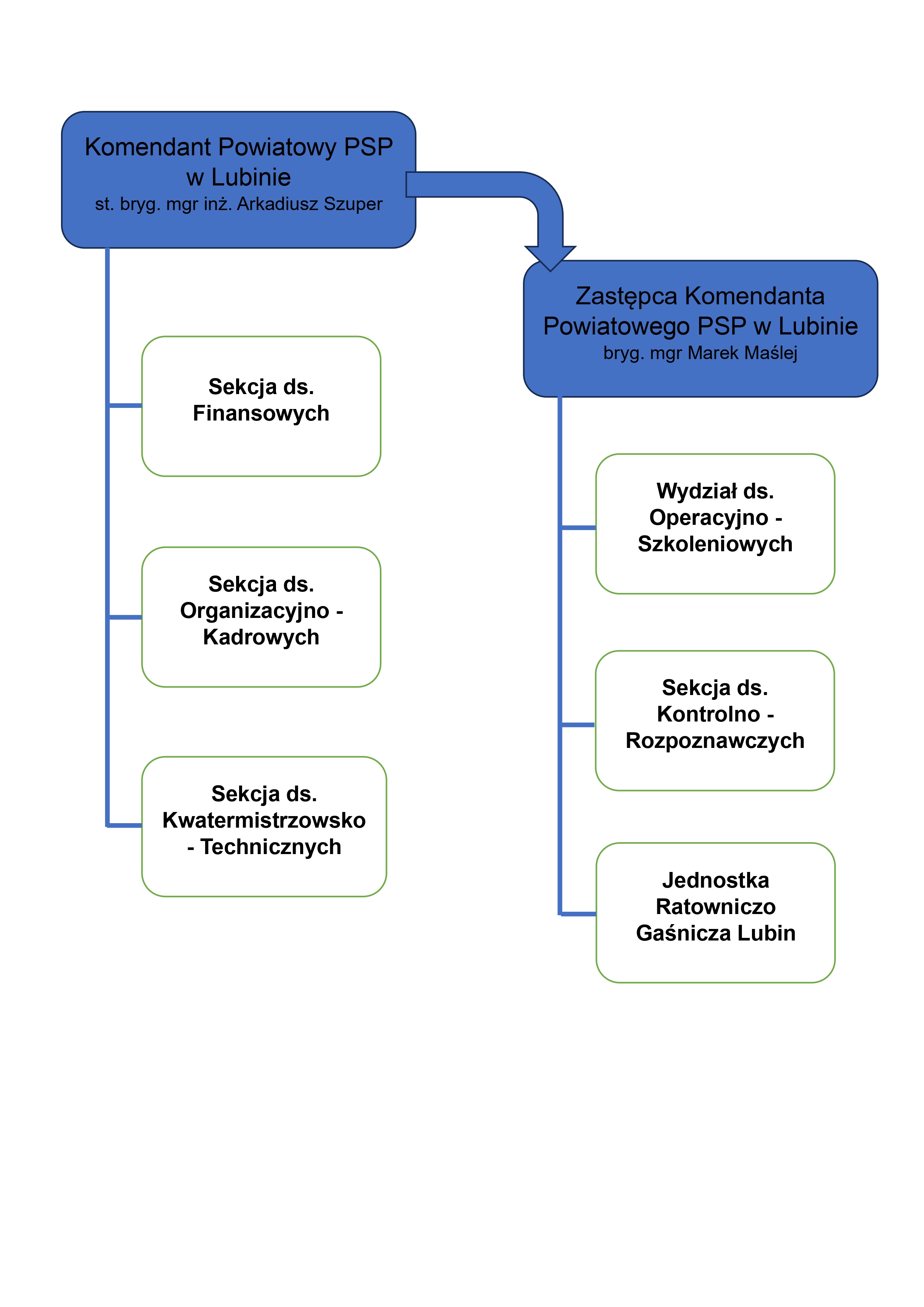
Schemat Organizacyjny
Schemat Organizacyjny
Zdjęcia (1)
Pokaż zdjęcie 1 z galerii.
{"register":{"columns":[]}}