W celu świadczenia usług na najwyższym poziomie stosujemy pliki cookies. Korzystanie z naszej witryny oznacza, że będą one zamieszczane w Państwa urządzeniu. W każdym momencie można dokonać zmiany ustawień Państwa przeglądarki. Zobacz politykę cookies.
Powrót

Od decyzji środowiskowej do ogłoszenia przetargu

22.08.2024

Uzyskanie decyzji o środowiskowych uwarunkowaniach inwestycji (decyzji środowiskowej, DŚU) jest kluczowym etapem w całym procesie od pomysłu do budowy nowej drogi. Nie oznacza jednak natychmiastowego ogłoszenia przetargu na realizację inwestycji. Od wydania DŚU do wyboru wykonawcy nowej drogi może minąć kilka, kilkanaście miesięcy... lub nawet kilka czy kilkanaście lat. Wyjaśniamy, z czego to wynika.

S17 Kołbiel - Garwolin, górne przejście dla zwierząt w okolicy Puznówki

Decyzja środowiskowa wskaże...drogę

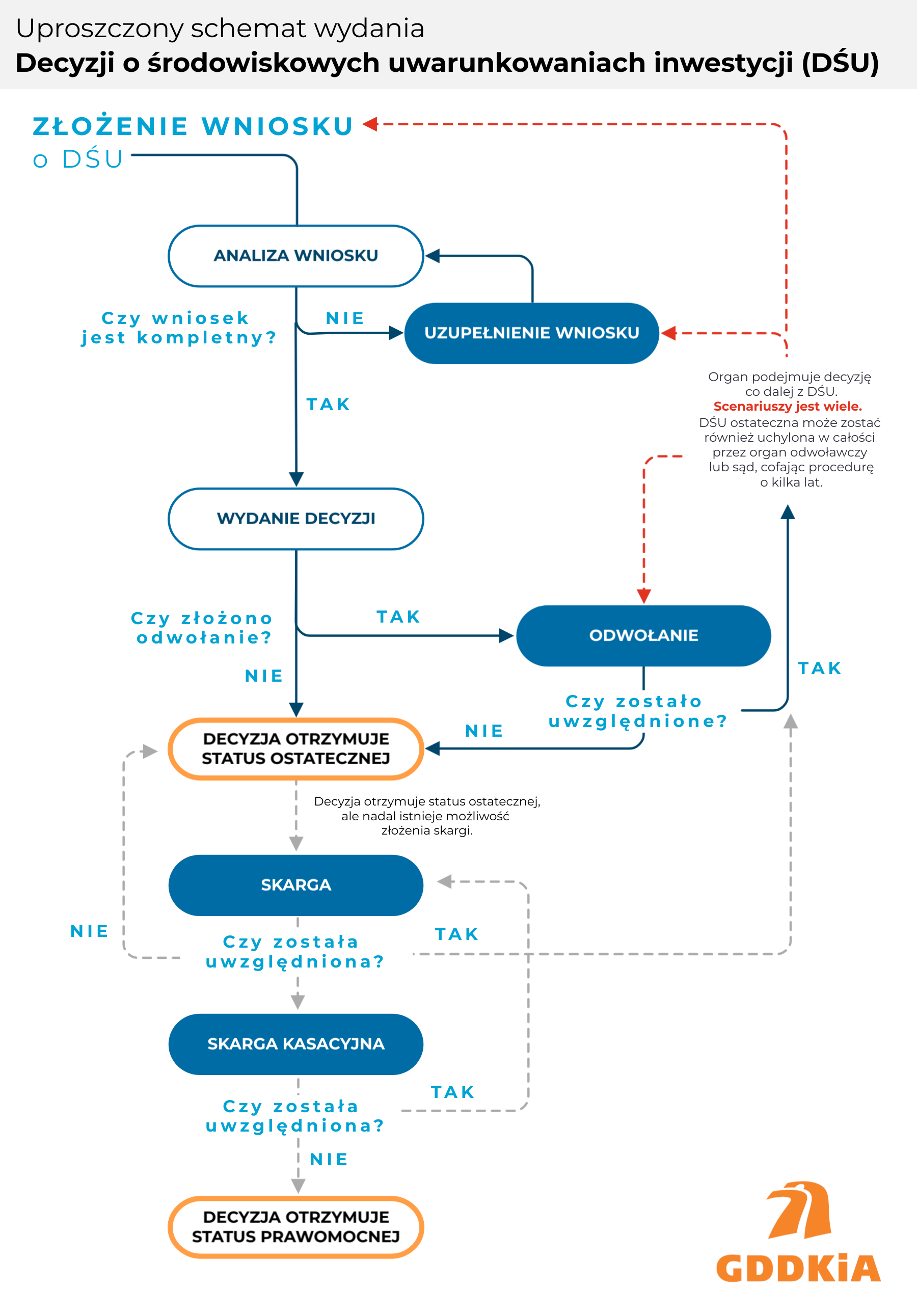
Decyzja środowiskowa, na potrzeby której m.in. opracowywany jest raport o oddziaływaniu inwestycji na środowisko, zdrowie i życie ludzi, roślinności, zwierząt czy krajobrazu, zatwierdza przebieg planowanej drogi, a także rozwiązania ograniczające negatywny wpływ drogi na środowisko. Określa m.in. lokalizację i parametry zabezpieczeń akustycznych, przejść dla zwierząt, urządzeń ochrony wód, nasadzeń zieleni, jak również zakres nadzoru przyrodniczego oraz archeologicznego. Bez tej decyzji nie możemy przejść do kolejnych etapów realizacji drogi. 

Odwołania wydłużają przygotowanie inwestycji

Na decyzję środowiskową wydaną w trakcie postępowania administracyjnego prowadzonego przez właściwy organ (wójta, burmistrza, prezydenta miasta lub regionalnego dyrektora ochrony środowiska) mogą wpłynąć odwołania składane przez strony postępowania. Prawo to przysługuje również podmiotom uczestniczącym w postępowaniu na prawach strony, głównie organizacjom ekologicznym. Odwołania od DŚU można składać w terminie 14 dni od doręczenia tej decyzji, a rozpatrywane są przez organ wyższej instancji. W przypadku decyzji wydanych przez wójta, burmistrza i prezydenta miasta jest to Samorządowe Kolegium Odwoławcze (SKO), a w przypadku decyzji regionalnych dyrektorów ochrony środowiska jest to Generalny Dyrektor Ochrony Środowiska. Procedura odwoławcza, w trakcie której GDDKiA niejednokrotnie wzywana jest do składania wyjaśnień lub uzupełnień, trwa często dłużej niż 12 miesięcy i wpływa negatywnie na harmonogram przygotowania i realizacji inwestycji. 

W przypadku dalszego niezadowolenia stron lub organizacji pozarządowych z rozstrzygnięcia organu odwoławczego, podmiotom tym przysługuje skarga do wojewódzkiego sądu administracyjnego (WSA) wnoszona w terminie 30 dni od doręczenia decyzji organu II instancji. Od rozstrzygnięć WSA przysługują jeszcze skargi kasacyjne do Naczelnego Sądu Administracyjnego (NSA), a cała procedura może trwać nawet kilka lat! 

Przykładem inwestycji, która musi mierzyć się z długotrwałą procedurą uzyskania DŚU, jest chociażby Wschodnia Obwodnica Warszawy w ciągu drogi ekspresowej S17. Dla dwóch jej odcinków (Drewnica - Ząbki i Ząbki - Zakręt) DŚU uzyskaliśmy już po raz drugi – w listopadzie 2017 r. i w grudniu 2018 r. (pierwsze DŚU otrzymaliśmy w październiku 2007 r.). Dla obu odcinków toczy się jednak postępowanie odwoławcze. Z kolei dla funkcjonującego już odcinka drogi ekspresowej S7 od granicy woj. mazowieckiego i świętokrzyskiego do Skarżyska-Kamiennej odwołania organizacji ekologicznych wydłużyły rozpoczęcie budowy o prawie 10 lat. Natomiast realizację S7 od granicy woj. świętokrzyskiego i małopolskiego do Szczepanowic opóźniły o prawie osiem lat odwołania od DŚU wydanej w styczniu 2015 r. W wyniku tych odwołań musieliśmy podzielić odcinek na dwie części. Pierwszą z nich, do Miechowa, oddaliśmy do ruchu we wrześniu 2023 r., a drugą, od Miechowa do Szczepanowic udostępnimy przed końcem wakacji. Takich zawirowań przy realizacji dróg krajowych było jeszcze więcej, a niektóre wciąż są na etapie rozpatrywania odwołań. 

Rygor czasem przychodzi z pomocą

Warto jednak zaznaczyć, że w przypadku DŚU, którym nadano rygor natychmiastowej wykonalności, wniesienie odwołania do organu II instancji lub złożenie skargi do sądu nie wstrzymuje ich wykonania. Wyjątkiem są sytuacje, w których odwołujący się złożą wniosek o wstrzymanie wykonania DŚU, a organ rozpatrujący odwołanie wstrzyma natychmiastowe wykonanie tej decyzji. 

Analogicznie jak w przypadku odwołań od DŚU przysługują skargi na uchylenie rygoru. Sąd może wydać postanowienie o wstrzymaniu wykonania decyzji w całości lub w części, jeżeli zachodzi niebezpieczeństwo wyrządzenia znacznej szkody lub spowodowania trudnych do odwrócenia skutków w środowisku. 

Gdy DŚU stanie się ostateczna

Jeśli nie ma odwołań od DŚU i stała się ona ostateczna, możemy dokończyć prace przygotowawcze dla wskazanego w decyzji przebiegu drogi. Wydanie decyzji środowiskowej jest końcowym etapem opracowania Studium techniczno-ekonomiczno-środowiskowego (STEŚ), po którym przygotowywana jest Koncepcja programowa. W przypadku inwestycji, dla których opracowujemy tzw. rozszerzony STEŚ (STEŚ-R), projektanci przechodzą do kolejnego etapu, jakim jest przygotowanie elementów Koncepcji programowej. 

Zadaniem projektantów jest uściślenie zakresu rzeczowego i finansowego inwestycji. Dotyczy to rozwiązań technicznych elementów drogi, węzłów, skrzyżowań, konstrukcji obiektów inżynierskich, układu dróg poprzecznych oraz lokalnych. Uwzględniane są też ewentualne zmiany (uwarunkowania) wynikające z uzyskanej DŚU. Uzyskują również niezbędne uzgodnienia i opinie oraz zawierają porozumienia m.in. z samorządami i gestorami sieci.  Zadaniem projektantów jest opracowanie mapy do celów projektowych oraz dokumentacji geologiczno-inżynierskiej obejmującej również przeprowadzenie badań geologicznych podłoża gruntowego. W ramach tych prac powstaje również aktualizacja prognoz i analiz ruchu oraz kosztów i korzyści z inwestycji. 

Zaglądamy pod ziemię

W pierwszej kolejności wykonujemy nieinwazyjne badania geofizyczne. Dysponując ich wynikami wykonujemy szczegółowe badania geologiczne poprzedzone opracowaniem projektu robót geologicznych. Nasze doświadczenia pokazują, że procedura zatwierdzania programu badań geofizycznych trwa zazwyczaj od 2 do 5 miesięcy. Zdarza się jednak, że czas ten przekracza nawet 9 miesięcy, w zależności od stopnia skomplikowania sprawy. 

W ramach geologicznych badań terenowych wykonujemy m.in. wiercenia geologiczno-inżynierskie wraz z opisem profilu gruntowego, poborem prób gruntów, skał i wody oraz pomiarami głębokości występowania poziomów wód gruntowych w otworach, sondowania oraz pomiary geodezyjne. Czas trwania badań terenowych i laboratoryjnych jest bardzo zróżnicowany i zależy od zaplanowanego zakresu badań, ukształtowania powierzchni terenu czy jego dostępności do badań. Okres ten może wynosić od kilku do nawet kilkunastu miesięcy.   

Dokumentacja geologiczno-inżynierska jest niezbędna do prawidłowego, bezpiecznego i optymalnego zaprojektowania posadowienia wszystkich elementów inwestycji. Potrzebna jest również do zaplanowania wzmocnień podłoża budowlanego w miejscach, gdzie jest to konieczne z uwagi na występowanie gruntów słabonośnych lub innych zagrożeń geologicznych w postaci np. osuwisk, terenów podmokłych, zjawisk krasowych czy szkód górniczych. 

W efekcie przewidywany okres prac nad Koncepcją programową lub jej elementami wynosi od 9 do 27 miesięcy od uzyskania DŚU. Opracowywana dokumentacja oraz postęp prac omawiane są systematycznie w trakcie spotkań projektantów z przedstawicielami GDDKiA i Ministerstwa Infrastruktury. Ostateczne rozwiązania projektowe przedstawiane są w trakcie posiedzenia Zespołu Oceny Przedsięwzięć Inwestycyjnych działających w poszczególnych Oddziałach GDDKiA oraz Komisji Oceny Przedsięwzięć Inwestycyjnych przy Generalnym Dyrektorze Dróg Krajowych i Autostrad. 

Zanim wyłonimy wykonawcę inwestycji

Zakończenie prac po uzyskaniu decyzji środowiskowej przybliża nas do końca etapu przygotowania inwestycji. Kolejnym jest opracowanie projektu budowlanego wraz z uzyskaniem decyzji o zezwoleniu na realizację inwestycji drogowej (ZRID) oraz wykonanie robót budowlanych. Możemy to zrealizować sposobem tradycyjnym, w dwóch krokach (najpierw przetarg na wyłonienie wykonawcę projektu wraz z uzyskaniem decyzji ZRID na bazie naszego opisu przedmiotu zamówienia, a następnie na roboty budowlane) lub w jednym, wybierając system Projektuj i buduj (P&B). W tym ostatnim do ogłoszenia przetargu konieczne jest opracowanie, na podstawie gotowej już Koncepcji programowej, Programu funkcjonalno-użytkowego (PFU). Opisujemy w nim przedmiot zamówienia, ustalamy planowane koszty prac projektowych oraz robót budowlanych. Zapisujemy również wymagania funkcjonalno-użytkowe, techniczne i materiałowe. 

Graf przedstawiający poszczególne etapy przygotowania i realizacji inwestycji drogowej w trybie projektuj i buduj oraz tradycyjnym

Wraz z PFU otrzymujemy zaktualizowane koszty planowanej inwestycji, które często wymagają zapewnienia dodatkowych środków finansowych ponad te zapisane w pierwotnym Programie Inwestycji (PI), opracowanym kilka lat wcześniej (zmiana zakresu inwestycji, zmiana cen wykorzystanych przy szacowaniu wartości zadania). W konsekwencji przygotowujemy aneks do PI, który następnie jest przedkładany do uzgodnienia ministrowi właściwemu ds. infrastruktury. Dopiero jego zatwierdzenie, a w efekcie uzyskanie zabezpieczenia finansowania inwestycji, otwiera nam drogę do ogłoszenia przetargu na realizację w systemie tradycyjnym lub Projektuj i buduj. 

Rozpoczynamy przetarg

Pozostaje tylko skompletować dokumenty, dopracować specyfikację warunków zamówienia oraz samo ogłoszenie. Będzie ono zawierać warunki umowy i udziału w przetargu, kryteria oceny ofert i wiele innych kwestii formalnych, do których obliguje nas m.in. ustawa Prawo zamówień publicznych. 

Pozostają jeszcze kwestie techniczne związane z przekazaniem ogłoszenia do publikacji. To proces na zewnątrz całkiem niewidoczny, jednak także – szczególnie po ostatnich zmianach w ogólnoeuropejskim systemie eNotice – skomplikowany i pracochłonny. Dopiero po publikacji ogłoszenia o zamówieniu w Dzienniku Urzędowym Unii Europejskiej, następuje upublicznienie jego treści na naszej platformie zakupowej. 

Zdjęcia (1)

{"register":{"columns":[]}}