Przypadkowe znalezienie zabytku i poszukiwania zabytków
Co jest zabytkiem archeologicznym?
Zabytek archeologiczny to jeden z rodzajów zabytków podlegających ochronie prawnej, obok takich zabytków jak dzieła architektury i budownictwa, dzieła sztuk plastycznych czy materiały biblioteczne.
Zabytkiem archeologicznym jest każdy ślad działalności człowieka znajdujący się w ziemi lub pod wodą, którego zachowanie leży w interesie społecznym ze względu na posiadaną wartość historyczną, artystyczną lub naukową, a którego rozpoznanie może odbywać się przede wszystkim w toku badań archeologicznych.
Można wyróżnić dwa typy zabytków archeologicznych – ruchome i nieruchome. Zabytki ruchome to przedmioty związane z działalnością człowieka w przeszłości. Z perspektywy nauki i dziedzictwa znacznie ważniejsze są jednak archeologiczne zabytki nieruchome – stanowiska archeologiczne, czyli zespoły podziemnych lub naziemnych obiektów o charakterze kultowym, grobowym, mieszkalnym, gospodarczym i in., otaczający je układ warstw glebowych oraz znajdujące się w nich zabytki ruchome.
Jak uzyskać pozwolenie na poszukiwania?
Wniosek o wydanie pozwolenia na prowadzenie poszukiwań zabytków należy złożyć do właściwego terenowo wojewódzkiego konserwatora zabytków – dotyczy to również np. poszukiwań zabytków przy użyciu magnesu neodymowego w wodach śródlądowych. Większość urzędów konserwatorskich posiada swoje delegatury, obejmujące mniejsze części województwa. Szczegóły można znaleźć na stronach poszczególnych urzędów.
W przypadku prowadzenia poszukiwań na polskich obszarach morskich, pozwolenie wydaje właściwy dyrektor urzędu morskiego.
Krok 1. Określ miejsce i cel prowadzonych poszukiwań. Czy będziesz poszukiwał śladów związanych z konkretnym wydarzeniem? A może zabytku, o którym posiadasz wiedzę, że został ukryty? Jesteś zainteresowany konkretnym rodzajem zabytków? Wszystko to ma znaczenie dla postępowania prowadzonego przez konserwatora zabytków.
Krok 2. Uzyskaj zgodę właściciela terenu. Wiele nieruchomości należy do Skarbu Państwa (np. Lasów Państwowych czy Krajowego Ośrodka Wsparcia Rolnictwa) lub jednostek samorządu terytorialnego i są zarządzane przez różne podmioty. Wkraczanie na cudzy teren bez pozwolenia i wiedzy właściciela może skutkować pozwem cywilnym lub karami opisanymi w kodeksie wykroczeń.
Krok 3. Przygotuj program poszukiwań, określający zakres i sposób prowadzenia poszukiwań zabytków, oraz mapę z oznaczeniem miejsca poszukiwań. Program powinien zawierać możliwie szczegółowe informacje, pozwalające ocenić wpływ Twoich działań na zabytki i być spójny z mapą. Warto tu opisać, czy będziesz naruszał grunt lub strukturę obiektów budowlanych, a jeśli tak – w jakim zakresie. Jakiego sprzętu będziesz używać? Ile osób będzie liczyć grupa poszukiwaczy? Jak będziesz postępował z okrytymi przedmiotami? Możesz tu wpisać w jakim terminie będziesz prowadził poszukiwania – na tej podstawie konserwator może określić termin ważności pozwolenia.
Krok 4. Złóż wniosek do właściwego konserwatora zabytków lub kierownika delegatury.
Krok 5. Odbierz pozwolenie i stosuj się do warunków w nim zawartych – dotyczy to w szczególności nieprowadzenia poszukiwań na terenach wskazanych przez konserwatora, powiadomienia konserwatora o terminie rozpoczęcia i zakończenia poszukiwań czy uczestnikach poszukiwań.
Wymagane dokumenty:
1. Wniosek o wydanie pozwolenia. Druk jest często dostępny do pobrania ze strony internetowej właściwego konserwatora zabytków, ale nie masz obowiązku z niego korzystać. Ważne, aby wniosek zawierał:
- imię, nazwisko i adres lub nazwę, siedzibę i adres wnioskodawcy;
- wskazanie miejsca poszukiwania zabytków z określeniem współrzędnych geodezyjnych LUB geograficznych z dokładnością do jednej setnej sekundy dla punktów załamań obszaru poszukiwań LUB nazwę albo numer obrębu ewidencyjnego z numerami działek ewidencyjnych, a w odniesieniu do polskich obszarów morskich, współrzędnych geocentrycznych geodezyjnych naniesionych na morską mapę nawigacyjną;
- imię, nazwisko i adres osoby kierującej poszukiwaniami zabytków albo samodzielnie prowadzącej te poszukiwania;
- uzasadnianie wniosku;
W przypadku poszukiwań na polskich obszarach morskich wniosek musi zawierać również:
- imiona i nazwiska osób, które w trakcie poszukiwania zabytków będą się posługiwać sprzętem nurkowym, wraz ze wskazaniem ich uprawnień;
- liczbę i nazwy jednostek pływających, które będą brały udział w poszukiwaniu zabytków, oraz nazwy ich armatorów;
- nazwy portów z których jednostki pływające wypłyną w celu poszukiwania zabytków, oraz do których jednostki pływające wpłyną po zakończeniu poszukiwania zabytków.
2. Program poszukiwania zabytków określający zakres i sposób prowadzenia poszukiwań zabytków;
3. Dokument potwierdzający posiadanie prze wnioskodawcę tytułu prawnego do korzystania z nieruchomości uprawniającego do występowania z tym wnioskiem ALBO – w przypadku gdy z wnioskiem występuje podmiot zamierzający prowadzić te działania – zgodę właściciela lub posiadacza nieruchomości na ich prowadzenie ALBO oświadczenie, że właściciel lub posiadacz tej zgody nie udzielił;
4. Zgoda dyrektora parku narodowego albo regionalnego dyrektora ochrony środowiska, w przypadku poszukiwania odpowiednio na terenie parku narodowego albo rezerwatu przyrody;
5. Mapa topograficzna w skali 1:10 000 lub większa LUB prezentacja kartograficzna bazy danych obiektów topograficznych (BDOT10k), a w odniesieniu do polskich obszarów morskich – morska mapa nawigacyjna z zaznaczonym obszarem prowadzenia poszukiwań (np. kolorem w formie zakreskowanego obszaru lub liniowo obwiednią).
6. Dowód uiszczenia opłaty skarbowej (82 zł za wydanie pozwolenia)
7. Dokument pełnomocnictwa udzielonego przez wnioskodawcę, jeżeli został ustanowiony pełnomocnik, wraz z dowodem uiszczenia opłaty skarbowej w wysokości 17 zł od złożenia dokumentu stwierdzającego udzielenie pełnomocnictwa (zwolnieni są z niej członkowie najbliższej rodziny).
Uwaga! Mapę topograficzną w skali 1:10 000 lub prezentację kartograficzną można pozyskać w Wojewódzkim Ośrodku Dokumentacji Geodezyjnej i Kartograficznej. Mapę w skalach większych udostępniają Powiatowe lub Miejskie Ośrodki Dokumentacji Geodezyjnej i Kartograficznej. Mapa udostępniana jest w formie papierowej lub w formie skanu – w obu przypadkach dołączana jest do niej licencja, określająca do jakich celów może zostać wykorzystana.
Prezentacja kartograficzna bazy danych obiektów topograficznych (BDOT10k) może zostać przygotowana przy użyciu dostępnych na rynku darmowych programów z wykorzystaniem paczki danych udostępnianych do pobrania ze strony geoportal.gov.pl. Pobrane i zwizualizowane w ten sposób dane mogą być wykorzystywane w dowolny sposób i w dowolnym celu pod warunkiem wskazania źródła danych. Szczegółowe instrukcje i filmy instruktażowe można znaleźć na stronie internetowej GUGiK. Do wniosku składanego w formie papierowej należy dołączyć wydruk przygotowanej w ten sposób mapy. Do wniosku składanego w formie elektronicznej (przez ePUAP) można dołączyć zarówno mapę pobraną do formatu .pdf, jak i pliki wektorowe .shp.
Powyższych wymogów nie spełniają wydruki lub zrzuty ekranu wykonane bezpośrednio z takich portali jak geoportal.gov.pl, Bank Danych o Lasach, czy samorządowe portale mapowe.
Konserwator odmówił mi wydania pozwolenia. Co mogę zrobić?
Jeśli nie zgadzasz się z odmową wydania pozwolenia na prowadzenie poszukiwań lub nałożonymi w pozwoleniu warunkami, zgodnie z przepisami Kodeksu postępowania administracyjnego możesz złożyć odwołanie od wydanej przez wojewódzkiego konserwatora zabytków decyzji.
Odwołanie należy skierować do Ministra Kultury i Dziedzictwa Narodowego, ale złożyć za pośrednictwem konserwatora, który wydał decyzję – możliwe, ze Twoje argumenty będą uzasadnione i konserwator zmieni lub uchyli wydaną decyzję.
Na złożenie odwołania masz 14 dni od dnia, w którym odebrałeś decyzję konserwatora.
Czy mogę poszukiwać zabytków na podstawie pozwolenia wydanego innej osobie lub stowarzyszeniu?
Tak, jako członek grupy. Warunkiem jest powiadomienie wojewódzkiego konserwatora zabytków przez osobę, która uzyskała pozwolenie o Twoim uczestnictwie w poszukiwaniach we wskazanych w pozwoleniu terminach.
Szukam współczesnych monet i biżuterii na plażach. Czy potrzebuję pozwolenia konserwatora zabytków?
Nie. Pozwolenia właściwego miejscowo wojewódzkiego konserwatora zabytków wymaga w każdym przypadku poszukiwanie ukrytych lub porzuconych zabytków ruchomych, w tym zabytków archeologicznych, przy użyciu wszelkiego rodzaju urządzeń elektronicznych i technicznych oraz sprzętu do nurkowania. Ustawa o ochronie zabytków i opiece nad zabytkami nie dotyczy natomiast poszukiwania rzeczy zagubionych niebędących zabytkami, w tym współczesnych monet i biżuterii, gdyż nie są one zabytkiem. Zgodnie z obowiązującymi przepisami ustawy o ochronie zabytków i opiece na zabytkami, zabytek to „nieruchomość lub rzecz ruchoma, ich części lub zespoły, będące dziełem człowieka lub związane z jego działalnością i stanowiące świadectwo minionej epoki bądź zdarzenia, których zachowanie leży w interesie społecznym ze względu na posiadaną wartość historyczną, artystyczną lub naukową”.
Na prowadzenie wszelkich poszukiwań – zarówno zabytków, jak też przedmiotów niebędących zabytkami – zawsze należy uzyskać zgodę właściciela terenu – dotyczy to również plaż, rzek i jezior.
Jeżeli przy okazji poszukiwań natrafi się na przedmiot, wobec którego istnieje przypuszczenie, że stanowi on rzecz o wartości historycznej, naukowej lub artystycznej należy niezwłocznie powiadomić właściwe organy, wskazane w ustawie o ochronie zabytków i opiece nad zabytkami oraz w ustawie o rzeczach znalezionych. Należy też pamiętać, że przepisy ustawy o rzeczach znalezionych nakazują zgłoszenie znalezienia cudzej rzeczy (poza pieniędzmi w kwocie nie przekraczającej 100 zł) , a w przypadku przedmiotów wykonanych ze złota, platyny, srebra, kamieni szlachetnych, pereł i koralu oraz pieniędzy w kwocie powyżej 100 złotych także ich fizyczne przekazanie staroście, który podejmie próbę odszukania ich właściciela. Dopiero po zakończeniu tej procedury, przedmioty mogą wrócić do znalazcy i właściciela terenu.
Szukam meteorytów. Czy potrzebuję pozwolenia konserwatora zabytków?
Nie. Pozwolenia właściwego miejscowo wojewódzkiego konserwatora zabytków wymaga w każdym przypadku poszukiwanie ukrytych lub porzuconych zabytków ruchomych, w tym zabytków archeologicznych, przy użyciu wszelkiego rodzaju urządzeń elektronicznych i technicznych oraz sprzętu do nurkowania. Ustawa o ochronie zabytków i opiece nad zabytkami nie dotyczy natomiast poszukiwania innych przedmiotów, niebędących zabytkami, w tym meteorytów. Zgodnie z obowiązującymi przepisami ustawy o ochronie zabytków i opiece na zabytkami, zabytek to „nieruchomość lub rzecz ruchoma, ich części lub zespoły, będące dziełem człowieka lub związane z jego działalnością i stanowiące świadectwo minionej epoki bądź zdarzenia, których zachowanie leży w interesie społecznym ze względu na posiadaną wartość historyczną, artystyczną lub naukową”.
Na prowadzenie wszelkich poszukiwań – zarówno zabytków, jak też przedmiotów niebędących zabytkami – zawsze należy uzyskać zgodę właściciela terenu.
Jeżeli przy okazji poszukiwań natrafi się na przedmiot, wobec którego istnieje przypuszczenie, że stanowi on rzecz o wartości historycznej, naukowej lub artystycznej należy niezwłocznie powiadomić właściwe organy, wskazane w ustawie o ochronie zabytków i opiece nad zabytkami oraz w ustawie o rzeczach znalezionych.
Należy pamiętać o pozostałych procedurach zgłaszania innych znalezisk, opisanych w ustawie o rzeczach znalezionych.
Wykorzystuję wykrywacz metali w mojej pracy. Czy potrzebuję pozwolenia konserwatora zabytków?
Nie, pod warunkiem, że praca nie polega na poszukiwaniu zabytków. Pozwolenia właściwego miejscowo wojewódzkiego konserwatora zabytków wymaga w każdym przypadku poszukiwanie ukrytych lub porzuconych zabytków ruchomych, w tym zabytków archeologicznych, przy użyciu wszelkiego rodzaju urządzeń elektronicznych i technicznych oraz sprzętu do nurkowania. Ustawa o ochronie zabytków i opiece nad zabytkami nie dotyczy natomiast poszukiwania innych przedmiotów, niebędących zabytkami, w tym meteorytów. Zgodnie z obowiązującymi przepisami ustawy o ochronie zabytków i opiece na zabytkami, zabytek to „nieruchomość lub rzecz ruchoma, ich części lub zespoły, będące dziełem człowieka lub związane z jego działalnością i stanowiące świadectwo minionej epoki bądź zdarzenia, których zachowanie leży w interesie społecznym ze względu na posiadaną wartość historyczną, artystyczną lub naukową”.
Na prowadzenie wszelkich poszukiwań – zarówno zabytków, jak też przedmiotów niebędących zabytkami – zawsze należy uzyskać zgodę właściciela terenu.
Jeżeli przy okazji poszukiwań natrafi się na przedmiot, wobec którego istnieje przypuszczenie, że stanowi on rzecz o wartości historycznej, naukowej lub artystycznej należy niezwłocznie powiadomić właściwe organy, wskazane w ustawie o ochronie zabytków i opiece nad zabytkami oraz w ustawie o rzeczach znalezionych.
Należy pamiętać o pozostałych procedurach zgłaszania innych znalezisk, opisanych w ustawie o rzeczach znalezionych.
Za pomocą wykrywacza metali chcę odszukać zgubiony przedmiot, który nie jest zabytkiem. Czy potrzebuję pozwolenia?
Nie. Pozwolenia właściwego miejscowo wojewódzkiego konserwatora zabytków wymaga w każdym przypadku poszukiwanie ukrytych lub porzuconych zabytków ruchomych, w tym zabytków archeologicznych, przy użyciu wszelkiego rodzaju urządzeń elektronicznych i technicznych oraz sprzętu do nurkowania. Ustawa o ochronie zabytków i opiece nad zabytkami nie dotyczy natomiast poszukiwania innych przedmiotów, niebędących zabytkami, w tym meteorytów. Zgodnie z obowiązującymi przepisami ustawy o ochronie zabytków i opiece na zabytkami, zabytek to „nieruchomość lub rzecz ruchoma, ich części lub zespoły, będące dziełem człowieka lub związane z jego działalnością i stanowiące świadectwo minionej epoki bądź zdarzenia, których zachowanie leży w interesie społecznym ze względu na posiadaną wartość historyczną, artystyczną lub naukową”.
Na prowadzenie wszelkich poszukiwań – zarówno zabytków, jak też przedmiotów niebędących zabytkami – zawsze należy uzyskać zgodę właściciela terenu.
Jeżeli przy okazji poszukiwań natrafi się na przedmiot, wobec którego istnieje przypuszczenie, że stanowi on rzecz o wartości historycznej, naukowej lub artystycznej należy niezwłocznie powiadomić właściwe organy, wskazane w ustawie o ochronie zabytków i opiece nad zabytkami oraz w ustawie o rzeczach znalezionych.
Należy pamiętać o pozostałych procedurach zgłaszania innych znalezisk, opisanych w ustawie o rzeczach znalezionych.
Czy poszukując i kolekcjonując zabytki archeologiczne pomagam ratować dziedzictwo?
Wydobywanie zabytków z ziemi bez naukowej dokumentacji ich kontekstu pozbawia nas najcenniejszych informacji o historii naszych przodków i niszczy dziedzictwo archeologiczne. Kolekcjonowanie zabytków archeologicznych z nielegalnych źródeł sprzyja procederowi rabunkowych wykopalisk, stwarzając rynek zbytu dla pozyskanych w ten sposób antyków, a w świetle prawa jest paserstwem. Ratowanie dziedzictwa polega na utrzymywaniu go w stanie możliwie nienaruszonym.
Czy poszukiwanie zabytków w Polsce jest legalne?
Tak. Warunkiem prowadzenia legalnych poszukiwań jest uzyskanie pozwolenia od właściwego wojewódzkiego konserwatora zabytków. Poszukiwanie zabytków bez pozwolenia lub wbrew jego warunkom jest przestępstwem. Dotyczy to poszukiwań przy pomocy urządzeń technicznych, elektronicznych i sprzętu do nurkowania.
Czy wykrywacz metalu jest pomocny w archeologii?
Tak. Wykrywacz metalu może być bardzo przydatnym narzędziem, jeśli jest używany podczas metodycznie prowadzonych prac archeologicznych. Najważniejsze jest, aby wydobywaniu znalezisk towarzyszyła precyzyjna dokumentacja naukowa. Samo pozyskiwanie zabytków - bez zachowania odpowiednich procedur i sporządzenia dokumentacji - przyczynia się do niszczenia naszego dziedzictwa.
Czy nie będąc archeologiem mogę wziąć udział w badaniach archeologicznych?
Tak. Również osoby niebędące wykształconymi archeologami mogą brać udział w badaniach archeologicznych, prowadzonych przez osoby do tego uprawnione. W trakcie wykopalisk niezbędna jest praca wielu osób, w tym techników i wolontariuszy, którzy podobnie jak archeolodzy mają bezpośredni kontakt z zabytkami. Warto śledzić media lokalne i sprawdzać, gdzie aktualnie prowadzone są takie badania, bądź zwrócić się do lokalnego muzeum.
Czy militaria są zabytkami archeologicznymi?
Militaria mogą spełniać definicję zabytku archeologicznego. Pola bitew i obozowisk wojskowych również bada się metodami archeologicznymi, a przedmioty pozyskane w trakcie takich prac mogą być zabytkami archeologicznymi. Zadokumentowane w ten sposób znaleziska są cennym źródłem historycznym.
Nie każdy stary przedmiot związany z wojskowością jest zabytkiem, jednak decyzja w tej kwestii należy do właściwego wojewódzkiego konserwatora zabytków. Warto pamiętać, że pojedynczy przedmiot, o którym nie wiemy, skąd pochodzi, może nic nam nie powiedzieć o przebiegu starcia zbrojnego Ten sam jednak zabytek powiązany przestrzennie z innymi odkrytymi w danym miejscu pozwoli określić lokalizację stanowisk bojowych, przebieg bitwy, a niejednokrotnie również zweryfikować przekazy źródeł pisanych z epoki.
Czy polskie prawo w zakresie poszukiwań zabytków odbiega od rozwiązań europejskich?
Nie. Obowiązujące w Polsce przepisy dotyczące dziedzictwa archeologicznego wynikają z Europejskiej Konwencji o Ochronie Dziedzictwa Archeologicznego z 1992 roku, zwanej „Kartą Maltańską”. Polska i ponad 30 państw naszego kontynentu ratyfikowało ten dokument i dostosowało swoje prawodawstwo do jego wymogów. Żadne państwo prawnie chroniące swoje dziedzictwo nie zezwala na rabunkowe wykopaliska, niszczenie stanowisk archeologicznych, ani handel zabytkami pochodzącymi z nielegalnego źródła.
Czy handel zabytkami archeologicznymi to przestępstwo?
Tak, jeśli zostały one odkryte, przypadkowo znalezione albo pozyskane w wyniku badań archeologicznych lub poszukiwań na terenie Polski. Zabytki archeologiczne z terenu Polski, bez względu na sposób ich odkrycia, stanowią własność Skarbu Państwa i jako takie wyłączone są z obrotu handlowego. Dotyczy to również innych znalezionych zabytków, których właściciel jest nieznany. Przy zakupie zabytków archeologicznych należy liczyć się z ich nielegalnym pochodzeniem. W międzynarodowym obrocie zabytkami archeologicznymi standardem jest wykazywanie legalności pochodzenia danego przedmiotu zabytkowego.
Czy można handlować kopiami zabytków archeologicznych?
Tak. Można legalnie handlować kopiami zabytków, pod warunkiem, że wyraźnie zaznaczy się, że nie są to oryginały. Niezgodne z prawem jest podrabianie i przerabianie zabytków w celu sprzedaży, jak również handel takim podrobionym przedmiotem jako zabytkiem.
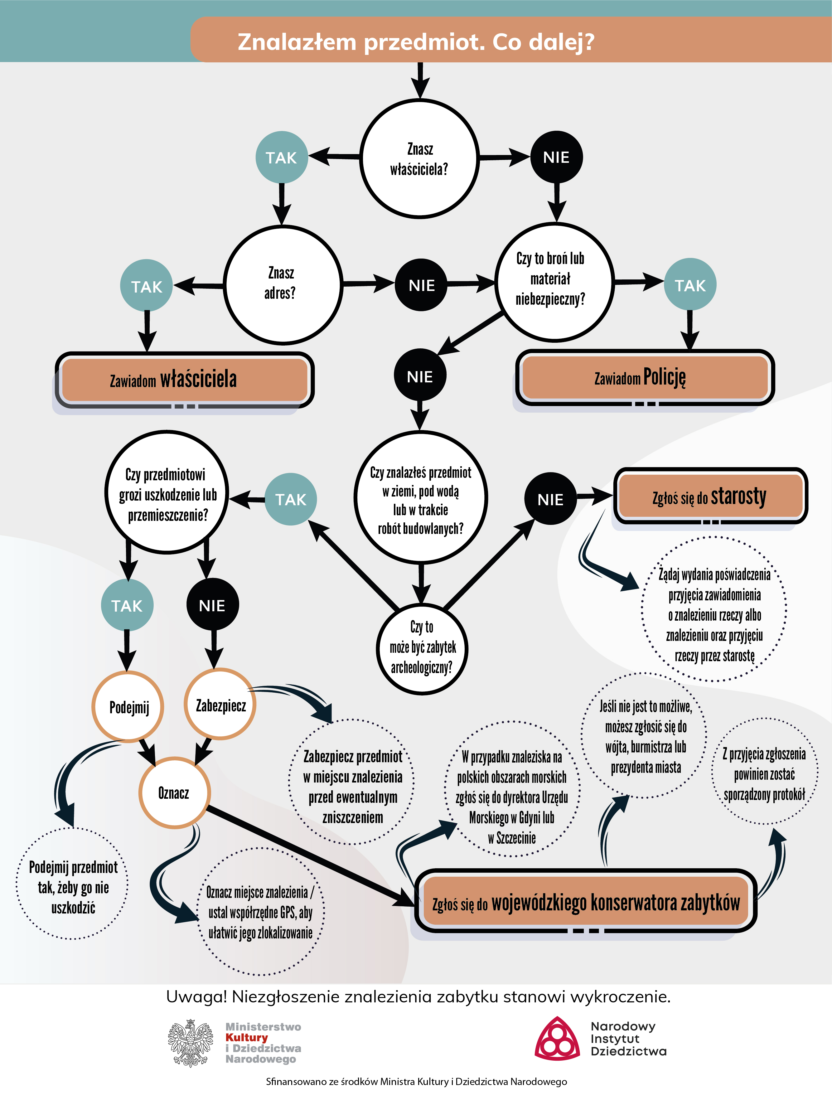
Co zrobić, gdy znajdę zabytek?
Podstawowym dokumentem określającym sposób postępowania w przypadku znalezienia każdego przedmiotu jest ustawa o rzeczach znalezionych. Reguluje ona kompetencje organów publicznych w zakresie przyjmowania zgłoszeń o znalezieniu rzeczy oraz poszukiwania ich właścicieli, jak również znaleźnego.
Wyjątek stanowią zabytki archeologiczne – te należy możliwie szybko zgłosić właściwemu wojewódzkiemu konserwatorowi zabytków, gdyż może to oznaczać, że nieznane dotąd stanowisko archeologiczne ulega niszczeniu i niezbędne jest przeprowadzenie archeologicznych badań ratowniczych. W przypadku zabytków archeologicznych znaczenie ma również zabezpieczenie dostępnymi metodami miejsca odkrycia, którego analiza może nam dostarczyć więcej informacji o przeszłości niż sam przedmiot. Należy pamiętać, żeby przez nieuwagę lub zbytnią zapalczywość nie zniszczyć kontekstu zalegania zabytku archeologicznego.
Uwaga! Każda rzecz – również zabytek – ma swojego właściciela. Jeśli jesteś w stanie sam go ustalić – oddaj znalezisko niezwłocznie właścicielowi!
W przypadku zabytków – jeśli nie znasz właściciela odkrytego przedmiotu – możliwe są trzy różne scenariusze:
- znalezienie zabytku archeologicznego – możesz przypuszczać, że masz do czynienia z zabytkiem archeologicznym jeśli przedmiot zalegał w ziemi lub w wodzie i nie potrafisz go zidentyfikować na pierwszy rzut oka jako przedmiot współczesny → zgłoś znalezisko wojewódzkiemu konserwatorowi zabytków
- znalezienie innego rodzaju zabytku lub materiału archiwalnego → zgłoś znalezisko staroście właściwemu dla miejsca odkrycia lub Twojego miejsca zamieszkania
- znalezienie broni, amunicji lub materiałów wybuchowych → zgłoś znalezisko najbliższej jednostce Policji
Uwaga! Jeśli podejrzewasz, że znaleziony przedmiot może stanowić zagrożenie dla zdrowia lub życia, nie ruszaj go! Zawiadom najbliższą jednostkę Policji.
Przypuszczasz, że znaleziony przez Ciebie przedmiot jest zabytkiem archeologicznym?
- Nie wyciągaj go z ziemi, jeśli nie jest to konieczne!
- Warto zrobić „na gorąco” zdjęcia miejsca odkrycia, co pomoże służbom, jeśli do czasu ich przybycia coś się wydarzy.
- Zabezpiecz miejsce odkrycia (np. wstrzymaj prace ziemne, jeśli je prowadzisz, przykryj przedmiot tkaniną i przysyp luźną ziemią) i oznacz je (np. przy użyciu kijków z widoczną taśmą), żeby ułatwić jego odnalezienie w terenie w przypadku oględzin. Możesz również spisać współrzędne GPS, jeśli dysponujesz telefonem komórkowym z aplikacją umożliwiającą ich pobranie (zapisują się np. podczas wykonywania zdjęć), oznaczyć je na dostępnej mapie lub sporządzić plan orientacyjny.
- Zawiadom o odkryciu właściwego wojewódzkiego konserwatora zabytków, a jeśli nie jest to możliwe – wójta, prezydenta lub burmistrza.
- W przypadku istnienia zagrożeń dla drobnego przedmiotu (np. ulewne deszcze, ruch pojazdów), jeśli zalega on na powierzchni ziemi, możesz go wziąć ze sobą i zanieść do urzędu ochrony zabytków. warto włożyć go do foliowej torebki, owijając uprzednio tkaniną lub czystą chusteczką higieniczną, jeśli mógłby się połamać.
Uwaga! Wojewódzcy Konserwatorzy Zabytków w imieniu Państwa Polskiego – a więc również Twoim – sprawują ochronę nad dziedzictwem kulturowym. Prowadzą ewidencję zabytków, wydają pozwolenia na badania i prace przy zabytkach, decydują o przekazaniu zabytków do właściwych muzeów. Dlatego należy im niezwłocznie zgłaszać przypadki odkrycia przedmiotów mogących być zabytkami. Wojewódzkie Urzędy Ochrony Zabytków znajdują się w każdym mieście wojewódzkim, a ponadto prowadzą placówki terenowe, tzw. delegatury. Zgłoszeń takich nie przyjmują muzea ani instytuty naukowe, fundacje czy stowarzyszenia!
Jeśli nie masz pewności, czy odkryty przez Ciebie przedmiot jest „zwykłym” zabytkiem, czy zabytkiem archeologicznym, możesz zgłosić się do właściwego starosty, który ma obowiązek wystąpić o opinię właściwego konserwatora zabytków w celu ustalenia wartości i charakteru odkrytego przedmiotu. Pamiętaj jednak o zabezpieczeniu miejsca odkrycia i wskazania go przy zgłoszeniu.
Po co zgłaszać znalezienie zabytku archeologicznego?
Jeśli znalazłeś zabytek archeologiczny, to prawdopodobnie towarzyszą mu również inne przedmioty i obiekty, które stanowią pozostałość działalności człowieka w pradziejach lub minionych epokach historycznych – tzw. kontekst. Wyorany na powierzchnię gruntu grot włóczni może oznaczać, że naruszony został pochówek wojownika z początków naszej ery, natomiast fragmenty naczyń glinianych – że w tym miejscu istniała pradziejowa osada.
Odczytywaniem śladów w ziemi, świadczących o sposobie wcześniejszego wykorzystania tego terenu, zajmują się wykształceni archeolodzy, którzy mogą określić rodzaj zabudowy, styl życia i zajęcia mieszkańców takiej osoby, a także skąd pochodził pochowany wojownik, na jakie cierpiał choroby, w jaki sposób odbył się jego pogrzeb czy z jakim wydarzeniem historycznym był związany. Wymaga to jednak bardzo dokładnych badań – pobrania próbek i precyzyjnej dokumentacji. Wyrwanie znalezionego przedmiotu z ziemi albo wygrzebanie wszystkich przedmiotów bez zadokumentowania ich układu uniemożliwi późniejsze przeprowadzenie jakichkolwiek analiz. Same przedmioty pozbawione zostaną swojej historii i wartości naukowej. Będą może cieszyły oko na wystawie w muzeum, ale nie powiedzą nam nic o tym, do czego służyły, ani jak znalazły się w danym miejscu czy regionie.
Uwaga! Moneta z cesarstwa rzymskiego może stanowić piękny eksponat. Bez informacji o tym, gdzie i w jakich okolicznością ją znaleziono stanie się jedynie zwykłą dekoracją. Dużo większą wartość będzie miała jednak ta sama moneta, o której wiadomo, że odkryto ją w polu na północnym Mazowszu, gdzie w wyniku badań po odkryciu monet, archeolodzy natrafili na osadę z początków naszej ery, a sama moneta ukryta została pod progiem domostwa wraz innymi przedmiotami.
Czy zabytek archeologiczny musi znajdować się pod ziemią?
Nie. Ruchome zabytki archeologiczne to przedmioty i ruchome relikty związane działalnością człowieka, które są częścią nieruchomego zabytku archeologicznego obecnie lub były nimi w przeszłości. Ruchomymi zabytkami archeologicznymi pozostają również przedmioty, które zostały usunięte z nawarstwień stanowiska przez rozmaite procesy jak np. erozja, orka bądź wykopaliska archeologiczne.
Żeby dany obiekt mógł być uznany za zabytek archeologicznymi, powinien w pierwszej kolejności spełniać ogólną definicję zabytku, czyli musi być wart zachowania dla przyszłych pokoleń ze względu na posiadaną wartość historyczną, artystyczną lub naukową.
Czy mogę zatrzymać znaleziony przedmiot?
To zależy. Wszystkie znalezione przedmioty mogą posiadać swojego właściciela. Ustalaniem własności znalezionych przedmiotów zajmuje się starosta, prowadzący biuro rzeczy znalezionych. Po zakończeniu procedur niektóre przekazane znaleziska, jeśli nie są zabytkami, mogą wrócić do znalazcy zgodnie z przepisami Kodeksu Cywilnego.
Przedmioty znalezione, których właściciela nie można ustalić, mogą zostać zakwalifikowane do trzech kategorii:
- Zabytki archeologiczne – zarówno te znalezione w trakcie badań archeologicznych, jak i znalezione przypadkowo lub w trakcie poszukiwań zabytków – stanowią własność Skarbu Państwa. Stanowią one wspólne dziedzictwo ogółu społeczeństwa, a nie tylko samego znalazcy.
- Inne kategorie zabytków oraz materiały archiwalne, znalezione w takich okolicznościach, że poszukiwanie właściciela byłoby oczywiście bezcelowe – stają się własnością Skarbu Państwa, podobnie jak mienie bezspadkowe;
- Przedmioty niebędące zabytkami, znalezione w takich okolicznościach, że poszukiwanie ich właściciela byłoby oczywiście bezcelowe, stają się przedmiotem współwłasności w częściach ułamkowych znalazcy i właściciela nieruchomości, na której rzecz została znaleziona, jednak dopiero po zakończeniu procedur prowadzonych przez starostę.
W sytuacji, gdy właściciel rzeczy znalezionej – innej niż zabytkowa – jest możliwy do ustalenia, ale rzecz ta nie zostanie przez niego odebrana w ustawowym terminie, staje się własnością znalazcy, jeżeli ten uczynił zadość swoim obowiązkom ustawowym. Jeśli znalazca również nie odbierze przedmiotu w terminie wskazanym w wezwaniu do odbioru – staje się on własnością powiatu. Starosta wydaje znalazcy, który odebrał rzecz, zaświadczenie stwierdzające upływ terminów przechowania rzeczy oraz zawierające informację o wydaniu rzeczy. Zaświadczenie stanowi dowód nabycia przez niego prawa własności znalezionej rzeczy
Czy za znalezienie zabytku mogę dostać nagrodę?
Tak. Uczciwy znalazca, który dopełni obowiązku zgłoszenia znaleziska, a w przypadku zabytku archeologicznego zabezpieczy znalezisko i oznaczy miejsce jego znalezienia – może otrzymać nagrodę przyznawaną przez Ministra Kultury i Dziedzictwa Narodowego.
W przypadku zabytków archeologicznych nagroda nie przysługuje osobom zajmującym się zawodowo badaniami archeologicznymi lub zatrudnionym w grupach zorganizowanych w celu prowadzenia takich badań, ponieważ w ich przypadku dokonanie takiego znaleziska nie jest przypadkowe, a zabytki archeologiczne są własnością Skarbu Państwa niezależnie od tego czy już zostały znalezione, czy nie. Z podobnych przyczyn w takim przypadku nagroda nie przysługuje osobom prowadzącym celowe poszukiwania zabytków.
Uwaga! Również osoby, które znajdą zabytek inny niż archeologiczny lub materiał archiwalny w trakcie prowadzenia poszukiwań zabytków mogą otrzymać nagrodę ministra – kluczowe w tej sytuacji jest prowadzenie poszukiwań zgodnie z warunkami i zakresem pozwolenia wydanego przez wojewódzkiego konserwatora zabytków i zgłoszenie znaleziska staroście.
Gratyfikacja może przyjąć formę:
- znaleźnego – wypłacanego przez właściciela zabytku, który był możliwy do ustalenia
- nagrody pieniężnej przyznawanej przez MKiDN na wniosek wojewódzkiego konserwatora zabytków (lub dyrektora archiwum państwowego) – w przypadku zabytków (lub materiałów archiwalnych) o dużej wartości historycznej, naukowej lub artystycznej, które stały się własnością Skarbu Państwa
- dyplomu MKiDN – w przypadku znalezienia zabytków o mniejszej wartości.
Jak wysoka może być nagroda za znalezienie zabytku?
Znaleźne od właściciela zabytku, który odbierze swoją własność, wynosi 10% wartości znaleziska. Zgodnie z przepisami, nagroda za znalezienie zabytku, który stał się własnością Skarbu Państwa nie może być niższa niż znaleźne, a jednocześnie nie może przekraczać maksymalnej kwoty równej 30-krotności przeciętnego wynagrodzenia w gospodarce narodowej w poprzednim roku kalendarzowym. Jeżeli ustalona 30-krotność jest niższa niż 1/10 wartości zabytku – przyznaje się nagrodę wysokości 1/10 wartości zabytku. Podobnie w przypadku zabytku archeologicznego – nagrodę przyznaje się w wysokości do 30-krotności przeciętnego wynagrodzenia
Przeciętne wynagrodzenie w gospodarce narodowej w ostatnich latach wynosiło:
- 5662,53 zł w 2021 r.
- 5167,47 zł w 2020 r.
- 4918,17 zł w 2019 r.
Uwaga! Państwo nie odkupuje znalezisk od znalazców, bo to nie oni są ich właścicielami – podobnie właściciel zagubionego portfela nie wypłaca znalazcy równowartości zguby. Nagroda przyznawana przez MKiDN jest wyrazem uznania dla postawy godnej naśladowania i zasługi dla wzbogacenia wiedzy o naszym wspólnym dziedzictwie.
Jaka jest kara za poszukiwanie zabytków bez pozwolenia konserwatora?
Kto bez pozwolenia albo wbrew warunkom pozwolenia poszukuje ukrytych lub porzuconych zabytków, w tym przy użyciu wszelkiego rodzaju urządzeń elektronicznych i teletechnicznych oraz sprzętu do nurkowania, podlega grzywnie, karze ograniczenia wolności albo pozwolenia wolności do lat 2.
W przypadku przywłaszczenia znalezionych przedmiotów lub zniszczenie stanowiska archeologicznego w wyniku nieprofesjonalnego wydobywania z niego zabytków archeologicznych może dojść do zbiegu kilku różnych przestępstw, z których najwyższy wymiar kary wynosi 8 lat pozbawienia wolności. Jeśli przestępstwo dotyczy dobra o szczególnym znaczeniu dla kultury – kara może zostać zaostrzona nawet do 10 lat pozbawienia wolności.
Akty prawne
- Ustawa z dnia 14 czerwca 1960 r. Kodeks postępowania administracyjnego
- Ustawa z dnia 23 kwietnia 1964 r. Kodeks cywilny
- Ustawa z dnia 6 czerwca 1997 r. Kodeks karny
- Ustawa z dnia 23 lipca 2003 r. o ochronie zabytków i opiece nad zabytkami
- Ustawa z dnia 20 lutego 2015 r. o rzeczach znalezionych
- Rozporządzenie Ministra Kultury z dnia 1 kwietnia 2004 r. w sprawie nagród za odkrycie lub znalezienie zabytków archeologicznych
- Rozporządzenie Ministra Kultury i Dziedzictwa Narodowego z dnia 2 lipca 2015 r. w sprawie nagród za znalezienie zabytków lub materiałów archiwalnych
- Rozporządzenie Ministra Kultury i Dziedzictwa Narodowego z dnia 2 sierpnia 2018 r. w sprawie prowadzenia prac konserwatorskich, prac restauratorskich i badań konserwatorskich przy zabytku wpisanym do rejestru zabytków albo na Listę Skarbów Dziedzictwa oraz robót budowlanych, badań architektonicznych i innych działań przy zabytku wpisanym do rejestru zabytków, a także badań archeologicznych i poszukiwań zabytków