W celu świadczenia usług na najwyższym poziomie stosujemy pliki cookies. Korzystanie z naszej witryny oznacza, że będą one zamieszczane w Państwa urządzeniu. W każdym momencie można dokonać zmiany ustawień Państwa przeglądarki. Zobacz politykę cookies.

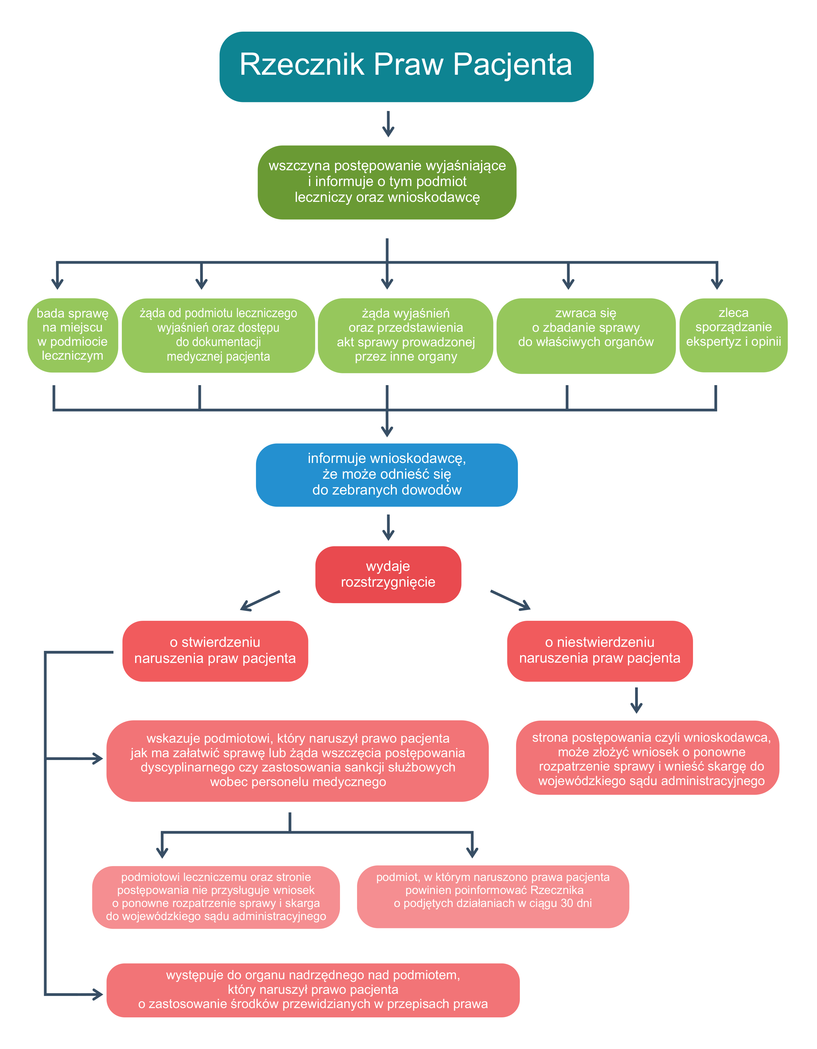
Schemat rozpatrywania wniosków dotyczących indywidualnych postępowań w sprawie naruszenia praw pacjenta

Schemat rozpatrywania wniosku złożonego do Rzecznika Praw Pacjenta

{"register":{"columns":[]}}