W celu świadczenia usług na najwyższym poziomie stosujemy pliki cookies. Korzystanie z naszej witryny oznacza, że będą one zamieszczane w Państwa urządzeniu. W każdym momencie można dokonać zmiany ustawień Państwa przeglądarki. Zobacz politykę cookies.
Powrót

Zamówienie publiczne

Nazwa zamówienia

Zapytanie ofertowe na dostawę, montaż oraz konfigurację mobilnego studia nagrań wraz ze szkoleniem

  • Status zamówienia: Aktualne
  • Numer zamówienia:nie dotyczy
  • Data rozpoczęcia: 31.12.2020
  • Data zakończenia: 15.01.2021
  • Wartość szacunkowa zamówienia:nie dotyczy
  • Jednostka publikująca:DSI
  • Opis zamówienia:Przedmiotem zamówienia jest dostawa, do siedziby Zamawiającego, sprzętu umożliwiającego stworzenie mobilnego studia nagrań, a także jego montaż i konfigurację. W ramach przedmiotu zamówienia Wykonawca przeprowadzi również szkolenie dla pracowników NCBR, zapewni pomoc techniczną oraz serwis gwarancyjny.

Materiały

Formularz ofertowy
Formularz​_ofertowy.doc 0.41MB
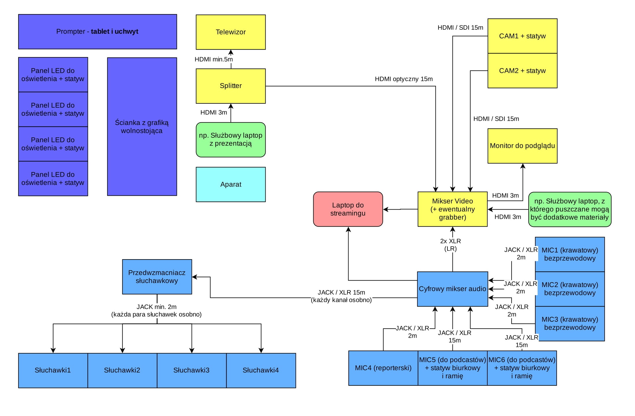
Schemat połączeń z długościami
Schemat​_połączeń​_z​_długościami.jpg 0.38MB
Wykaz dostaw
Wykaz​_dostaw.doc 0.39MB
Wzór umowy mobilne studio nagrań
Wzór​_umowy​_mobilne​_studio​_nagrań​_31​_12​_20.pdf 5.97MB
Zapytanie ofertowe mobilne studio nagrań
Zapytanie​_ofertowe​_mobilne​_studio​_ngrań​_31​_12​_20.pdf 6.01MB
Odpowiedź na pytanie z dnia 13.01.2021
Odpowiedź​_na​_pytanie​_13​_01​_21​_docx.pdf 0.25MB
Logo Biuletynu Informacji Publicznej
Informacje o publikacji dokumentu
Pierwsza publikacja:
31.12.2020 13:01 Szymon Iwańczuk
Wytwarzający/ Odpowiadający:
Szymon Iwańczuk
Tytuł Wersja Dane zmiany / publikacji
Zapytanie ofertowe na dostawę, montaż oraz konfigurację mobilnego studia nagrań wraz ze szkoleniem 2.0 13.01.2021 12:48 Szymon Iwańczuk
Zapytanie ofertowe na dostawę, montaż oraz konfigurację mobilnego studia nagrań wraz ze szkoleniem 1.0 31.12.2020 13:01 Szymon Iwańczuk

Aby uzyskać archiwalną wersję należy skontaktować się z Redakcją BIP

{"register":{"columns":[]}}