W celu świadczenia usług na najwyższym poziomie stosujemy pliki cookies. Korzystanie z naszej witryny oznacza, że będą one zamieszczane w Państwa urządzeniu. W każdym momencie można dokonać zmiany ustawień Państwa przeglądarki. Zobacz politykę cookies.
Powrót

Architektura IT

Planowana architektura rozwiązania

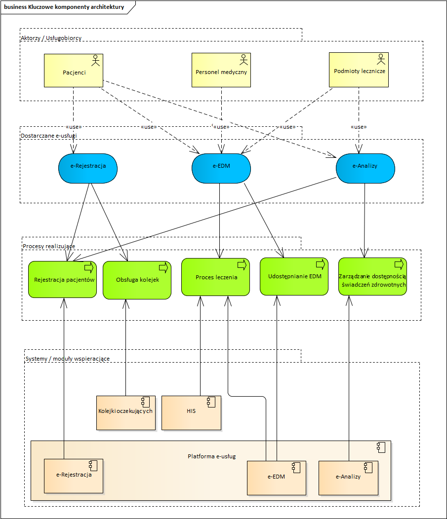
Udostępniane e-usługi mają wspierać kluczowe procesy związane z dostępnością świadczeń, rejestracją pacjentów i obsługą kolejek oczekujących oraz bezpieczeństwem pacjenta, takie jak proces leczenia, a w ramach niego zapewnienie dostępności historii choroby tak, aby zachować ciągłość leczenia. Kluczowe komponenty architektury projektowanych systemów IT przestawia poniższy rysunek.

Realizacja tych zadań wymaga wytworzenia Platformy e-Usług na poziomie centralnym oraz dostosowania (modernizacji) Dziedzinowych Systemów Informatycznych Partnerów Projektu do wymiany danych w ramach Platformy e-Usług i SIM. Logiczny schemat architektury projektowanego rozwiązania przedstawia poniższy rysunek.

Zdjęcia (1)

{"register":{"columns":[]}}