W celu świadczenia usług na najwyższym poziomie stosujemy pliki cookies. Korzystanie z naszej witryny oznacza, że będą one zamieszczane w Państwa urządzeniu. W każdym momencie można dokonać zmiany ustawień Państwa przeglądarki. Zobacz politykę cookies.
Powrót

Zapytanie o wartość szacunkową na mobilne studio nagrań

Materiały

Zapytanie o szacunkową wartość zamówienia
Zapytanie​_o​_wartosc​_szacunkowa​_-​_Studio​_Nagran.pdf 0.37MB
Formularz wyceny szacunkowej
Formularz​_wyceny​_szacunkowej.docx 0.36MB
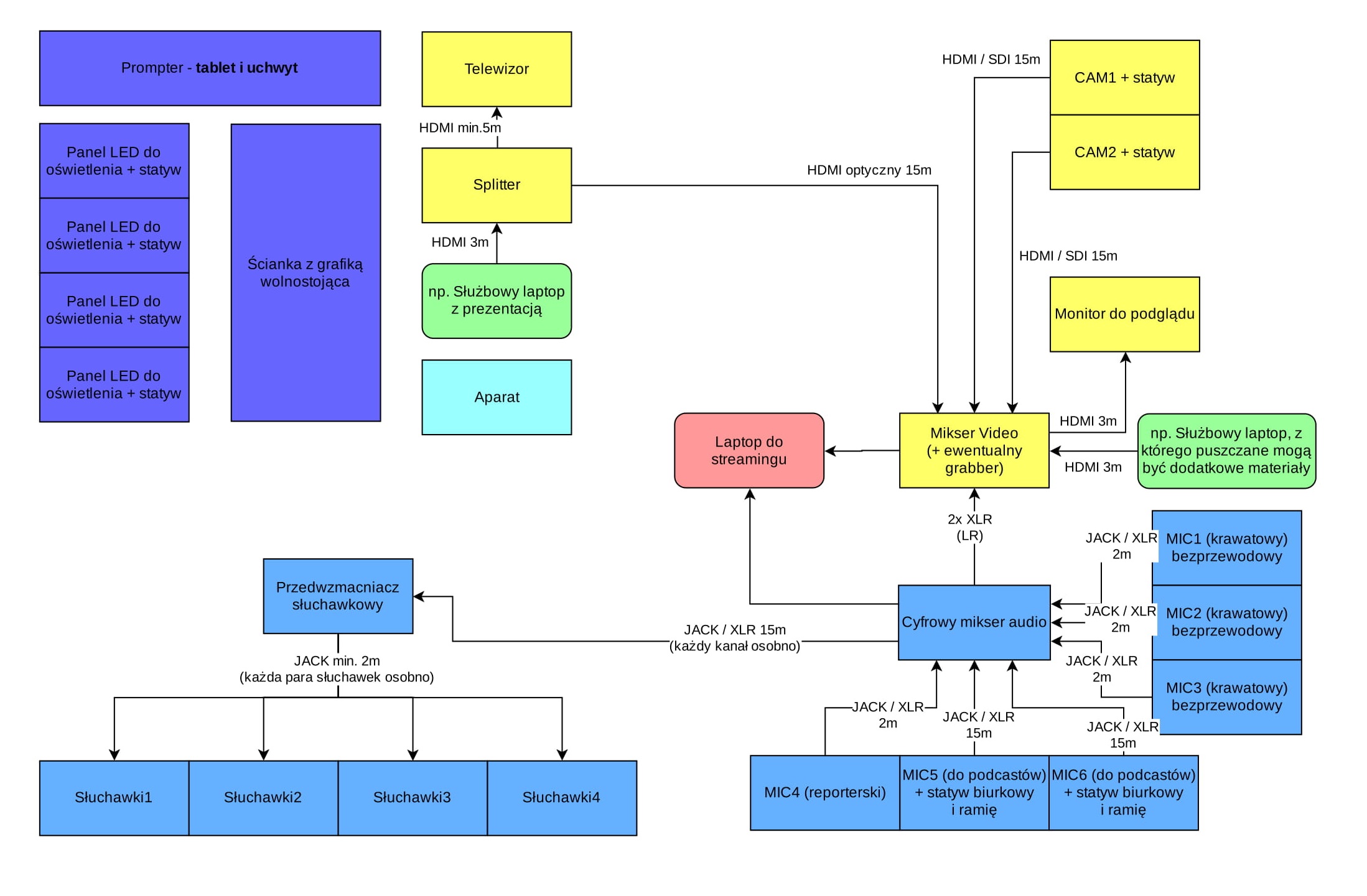
Schemat połączeń z długościami
Schemat​_polaczen​_z​_dlugosciami.jpg 0.38MB
Zmiana terminu składania wycen
Zmiana​_terminu​_skladania​_wycen.pdf 0.26MB
Logo Biuletynu Informacji Publicznej
Informacje o publikacji dokumentu
Pierwsza publikacja:
17.10.2020 17:19 Adam Nowakowski
Wytwarzający/ Odpowiadający:
Dział Administracji i Zakupów NCBR
Tytuł Wersja Dane zmiany / publikacji
Zapytanie o wartość szacunkową na mobilne studio nagrań 1.0 17.10.2020 17:19 Adam Nowakowski

Aby uzyskać archiwalną wersję należy skontaktować się z Redakcją BIP

{"register":{"columns":[]}}