W celu świadczenia usług na najwyższym poziomie stosujemy pliki cookies. Korzystanie z naszej witryny oznacza, że będą one zamieszczane w Państwa urządzeniu. W każdym momencie można dokonać zmiany ustawień Państwa przeglądarki. Zobacz politykę cookies.
Powrót

Zamówienie publiczne

Nazwa zamówienia

Zapytanie o wartość szacunkową na mobilne studio nagrań

  • Status zamówienia: Zakończone
  • Numer zamówienia:nie dotyczy
  • Data rozpoczęcia: 10.11.2020
  • Data zakończenia: 17.11.2020 10:00
  • Wartość szacunkowa zamówienia:nie dotyczy
  • Jednostka publikująca:NCBR
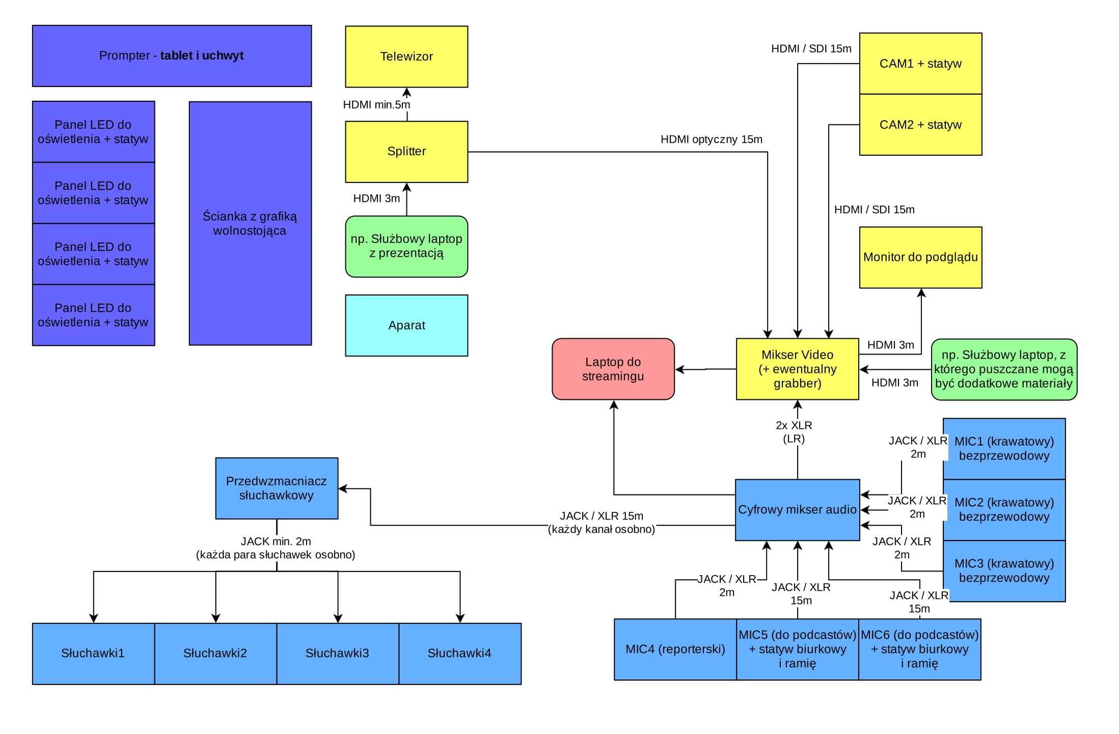
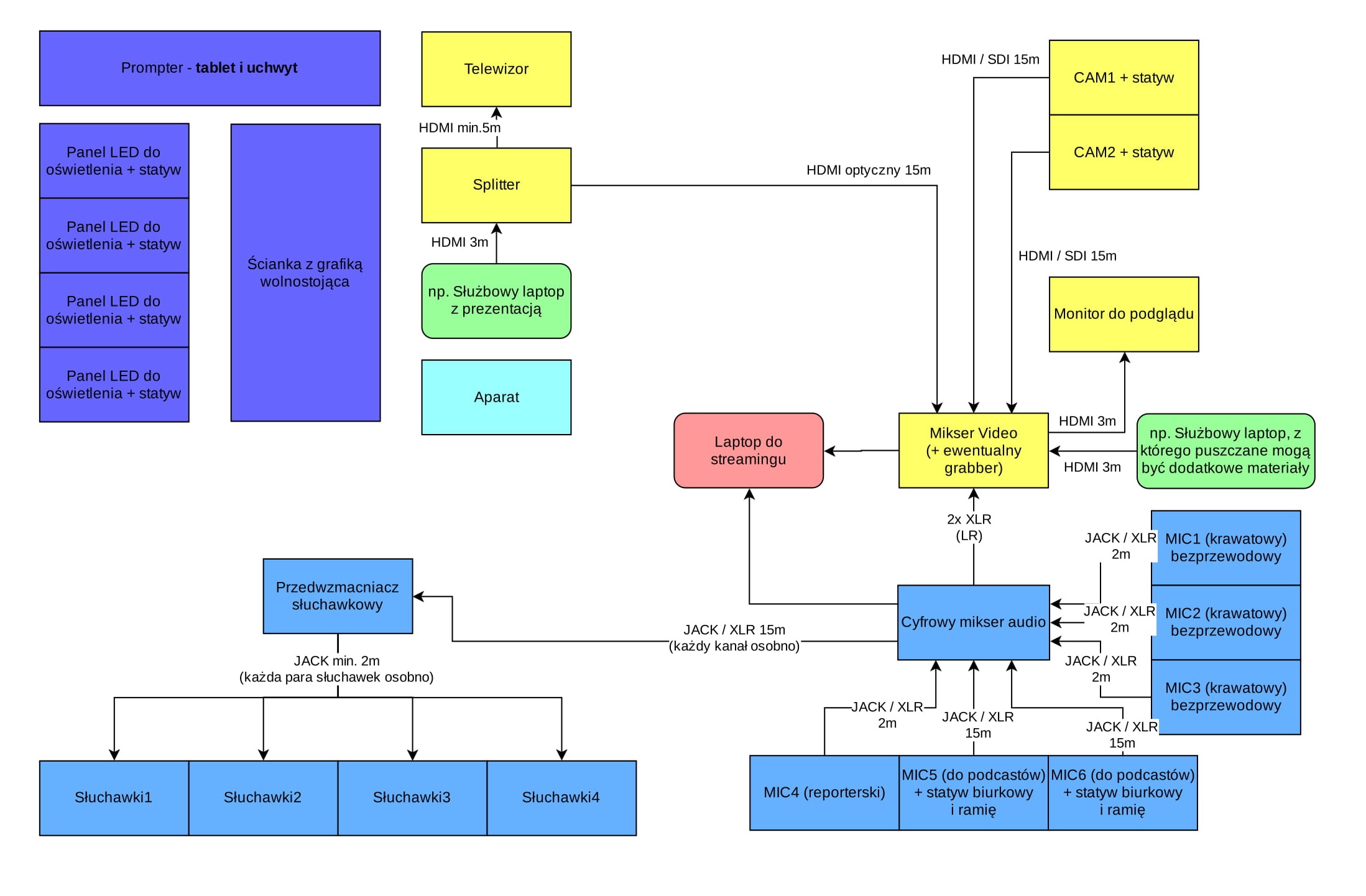
  • Opis zamówienia:Przedmiotem zapytania o wartość szacunkową jest mobilne studio nagrań umożliwiające: Transmisję na żywo, Tworzenie treści e-learningowych, Nagrywanie szkoleń online, Organizację konferencji prasowych, Dokumentowanie fotograficzne wydarzeń w Centrum i sukcesów beneficjentów.

Materiały

Formularz wyceny szacunkowej
Formularz​_wyceny​_szacunkowej.docx 0.37MB
Schemat połączeń z długościami
Schemat​_połączeń​_z​_długościami.jpg 0.38MB
Zapytanie o wartość szacunkową - Studio Nagrań
Zapytanie​_o​_wartość​_szacunkową​_-​_Studio​_Nagrań​_20201110.pdf 0.38MB
Przedłużenie terminu na składanie odpowiedzi
Przedłużenie​_terminu​_na​_składanie​_odpowiedzi.pdf 0.26MB
Przedłużenie terminu na składanie odpowiedzi
Przedłużenie​_terminu​_na​_składanie​_odpowiedzi​_20201124.pdf 0.26MB
Informacja o wyborze najkorzystniejszej oferty
Informacja​_o​_wyborze​_najkorzystniejszej​_oferty​_studio​_nagrań.pdf 0.29MB
Logo Biuletynu Informacji Publicznej
Informacje o publikacji dokumentu
Pierwsza publikacja:
10.11.2020 16:25 Szymon Iwańczuk
Wytwarzający/ Odpowiadający:
Szymon Iwańczuk
Tytuł Wersja Dane zmiany / publikacji
Zapytanie o wartość szacunkową na mobilne studio nagrań 6.0 22.02.2021 08:56 Szymon Iwańczuk
Zapytanie o wartość szacunkową na mobilne studio nagrań 5.0 24.11.2020 10:06 Szymon Iwańczuk
Zapytanie o wartość szacunkową na mobilne studio nagrań 4.0 18.11.2020 15:51 Szymon Iwańczuk
Zapytanie o wartość szacunkową na mobilne studio nagrań 3.0 18.11.2020 15:51 Szymon Iwańczuk
Zapytanie o wartość szacunkową na mobilne studio nagrań 2.0 17.11.2020 10:45 Szymon Iwańczuk
Zapytanie o wartość szacunkową na mobilne studio nagrań 1.0 10.11.2020 16:25 Szymon Iwańczuk

Aby uzyskać archiwalną wersję należy skontaktować się z Redakcją BIP

{"register":{"columns":[]}}